Êׯª | ÇÐÂö¡°Ò½ÁÆÊý¾Ý°²È«¡± ¿ª³ö¡°Ò½ÔºÊý¾Ý°²È«¼Ó¹Ì¡±Á¼·½
°ä²¼¹¦·ò 2021-03-01ý½é£º
×ÔйÚÒßÇé·¢×÷ÒÔÀ´£¬ÎªÏ÷¼õÒ½»¼Ë«·½ÔÚÃæ¶ÔÃæÎÊÕï¹ý³ÌÖвúÉú²»ÓÃÒªµÄϰȾÒþ»¼£¬Ôº±í¿µ¸´¡¢¼ÒÍ¥²¡´²µÈÏßÉÏÕïÁÆÄ£Ê½ÆðÍ·¼Ó¿ì·¢Õ¹£¬µ«·¢Õ¹µÄ±³ºóÒ²°µ²Ø·çÏÕ£¬Õë¶ÔÒ½ÁÆÐÐÒµµÄ¸÷ÀàÍøÂç¹¥»÷ÊÂÎñÓúÑÝÓúÁÒ¡£
Ϊ´Ë£¬GA»Æ½ð¼×¼¯Áª½áºÏ¶þÊ®ÓàÄêµÄʵս¾Ñé£¬ÍÆ³ö¡¶Ò½ÁÆÐÐÒµÍøÂçÐÅÏ¢°²È«½â¾ö¹æ»®¼°°¸Àý¼¯¡·£¬º¸ÇÒ½Ôº¡¢ÇøÓòÒ½ÁÆ¡¢Ò½ÁƱ£ÏÕ¡¢°²È«·þÎñ¡¢ÊÂÎñ´ëÖá¢ÐÐÒµ°¸ÀýµÈÁù´óÕ½ڣ¬±¾ÏµÁÐÎÄÕ½«±ðÀë´ÓÖÐժȡ¾µä°¸ÀýÄÚÈÝ£¬´Ó·ÖÆçµÄά¶ÈΪÐÐÒµ¿Í»§Ìá¹©ÍøÂ簲ȫ½¨Éè˼·¡£
Ò½ÁÆÊý¾ÝÒòÆäÔ̲صľ޴ó¼ÛÖµºÍ¼¯Öл¯µÄ´æ´¢ÖÎÀí¶ø³ÉΪ¹¥»÷µÄ³ÁµãÖ¸±ê£¬×÷ΪҽÁÆÍøÂ簲ȫϵÁпªÆªÎÄÕ£¬±¾ÆªÎÄÕ¾͵±Ï¡°Ò½ÁÆÊý¾Ý°²È«ÈȵãÎÊÌ⡱ÇÐÂöÎÊÕ¶ÔÖ¢ÏÂÒ©¿ª³ö¡°Ò½ÔºÊý¾Ý°²È«¼Ó¹Ì¹æ»®¡±Á¼·½£¬½â¾ö¡°Ò½ÁÆÊý¾Ý¹¥»÷й¶¡±ÒÉÄÑÔÓÖ¢¡£
Ò½ÔºÊý¾ÝÖÐÐÄÓÐÄÄЩ°²È«ÐèÒª£¿
¡°ÖÇ»ÛÒ½Ôº¡±Ö÷ÌâÃüÂöÔÚÓÚ¡°Ò½ÔºÊý¾ÝÖÐÐÄ¡±£¬ÆäÖмͼ´óÁ¿¾ÓÃñÓ×ÎÒ¼°ÕïÁÆÐÅÏ¢¡¢Ò½Ôº¿ÆÑм°ÔËÓªÖÎÀíÊý¾Ý¡£Ëæ×Å´óÊý¾Ý¼¼ÊõÔÚÒ½ÁÆÐÐÒµµÄÀûÓ㬴óÊý¾Ý·ÖÎöÁ˾ÖÍùÍùÓÃÓÚÁÙ´²Õï¶ÏÒÔ¼°¹«¹²ÎÀÉú¾ö²ß£¬Óë´ËͬʱҲ´øÀ´Á˺ÜÎÞÊý¾Ýй¶µÄ°²È«Òþ»¼¡£
Ò½ÔºÊý¾ÝÖÐÐÄÊ×ÏȱØÒªÂú×ãºÏ¹æÒªÇ󣬶ÔÓ×ÎÒÐÅÏ¢¡¢ÒµÎñÊý¾Ý×öµ½Õë¶ÔÐÔµÄ¼à¿ØÓë±£»¤£¬½µµÍÊý¾Ýй¶·çÏÕ£¬¶ÔÊý¾ÝµÄ½Ó¼û¡¢Ê¹ÓýøÐÐÇ峺µÄȨÏ޹ܿأ¬ÊµÏÖ¹ýºóËÝÔ´¼°¶¨Ôð¡£
£¨1£©ÁÙ´²ÕïÁƲ¿ÃÅÊý¾ÝµÄ°²È«±£»¤£¬ÀûÓÃÁÙ´²ÕïÁÆÊý¾Ý·¢Õ¹¿ÆÑлʱ¶ÔÊý¾Ý½øÐÐÍÑÃô´¦Ö㬱£ÕÏÍøÂçµÄÐÅÏ¢Êý¾Ý²»Ô̺¬Ó×ÎÒÃô¸ÐÐÅÏ¢¡£
£¨2£©ÓöÈÖÎÀí²¿ÃÅÊý¾ÝÔ¤·À·¸·¨´Û¸Ä£¬¹ýºó¿ÉËÝÔ´¶¨Ôð¡£
£¨3£©ÓëµÚÈý·½½Ó¿ÚÓÐÃÀÂúµÄÊÂÎñ½ÚÔì¼°ÈÏÖ¤»úÔ죬Óмì²â½ÚÔì´ëÊ©£¬Ô¤·ÀÊý¾ÝÆëÈ«ÐÔÔâµ½·ÛË飬¶ÔÀ´×Ô±í²¿µÄ½Ó¿ÚŲÓýøÐÐÉ󼯣¬Ô¤·À½Ó¿Ú±»ÀÄÓá£
£¨4£©·À±¸ÒµÎñϵͳÊý¾Ý¿âÈõ¿ÚÁÊý¾Ý¿â·ì϶£¬È¨ÏÞÖ°Ôð¹ý´óµÈÅäÖ÷çÏÕ¡£
¹Ü¿ØµÚÈý·½±í°ü»ú¹¹¡¢¹¤×÷ÈËÔ±·¸·¨»ñÈ¡¡¢½Ó´¥¡¢´¦ÖÃÃô¸ÐÊý¾Ý¡£
¶ÔÖ¢ÏÂÒ© ¿ª³ö¡°Ò½ÔºÊý¾Ý°²È«¼Ó¹Ì¹æ»®¡±Á¼·½
ÒÀÕÕÊý¾Ý°²È«½¨ÉèÒªÇ󣬽áºÏÊý¾ÝÐÔÃüÖÜÆÚ£¬ÖØÒª½¨ÉèÖ¸±êÔ̺¬Ãô¸ÐÊý¾ÝÊáÀí¼°ÖÎÀíϵͳ½¨Éè¡¢´«Êä¼ÓÃÜÓëÃÜÂ밲ȫ¡¢Ãô¸ÐÊý¾ÝȨÏÞ½ÚÔì¡¢ÈËÔ±½Ó¼û½ÚÔì¡¢Óʼþй¶·À»¤ÏµÍ³ºÍ»¥ÁªÍøÃô¸ÐÐÅÏ¢¼ø±ðÓë¸æ¾¯ÏµÍ³½¨Éè¡¢Êý¾Ý¿â¼à¿ØÓëÉó¼ÆÏµÍ³£¨Ô̺¬Êý¾ÝÍÑÃô£©¡¢ÖÕ¶Ë·ÀйÃÜÖÎÀíµÈ¡£»¹¸Ãµ±×ųÁÓÚÓÚÊý¾Ý°²È«Ó밲ȫ¼à¹Ü¡£Êý¾Ý°²È«·À»¤ÕûÌåÉè¼Æ¿ò¼ÜÈçÏÂͼËùʾ£º

¡ô Êý¾Ý·ÖÀà·Ö¼¶
ÔÚ´óÊý¾ÝÀûÓÃÈÕÒæ¿í·ºµÄ½ñÌ죬ҽÁÆÊý¾Ý×ÊÔ´¹²ÏíºÍÊ¢¿ªÒѾ³ÉÎªÍÆ½øÒ½ÁÆÐÐÒµ·¢Õ¹µÄ¹Ø¼ü£¬µ«ÓÉÓÚÒ½ÁÆÐÐÒµÊý¾ÝµÄÃô¸ÐÐÔ£¬¼ÓÖ®Êý¾Ý·ÖÀà·Ö¼¶³ß¶ÈµÄÖͺóºÍȱʧ£¬Ê¹Êý¾ÝÊ¢¿ªºÍ¹²Ïí¡¢Êý¾Ý°²È«·À±¸Ð¹ÃÜ¡¢Êý¾ÝÖÎÀíµÈ·½Ãæ¶ÔÖî¶àÄÑÌâ¡£
ͨ³£À´Ëµ£¬¶ÔÊý¾ÝµÄÃô¸Ð¼¶±ð½øÐзÖÀàºó·À»¤£¬ÊÇÐÔ¼Û±ÈÁ¦ºÃµÄÒ»ÖÖ·À»¤·½Ê½£¬Òò¶ø£¬ÔÚÊý¾Ý°²È«ÏîĿ֮³õ£¬GA»Æ½ð¼×Ìṩ¶ÔÊý¾Ý·ÖÀà·Ö¼¶µÄÕ÷ѯ·þÎñ£¬Ô®ÊÖ¿Í»§¶Ô×ÔÉíÒµÎñÊý¾Ý½øÐÐÊáÀí¡¢·ÖÀà¡¢¶¨¼¶£¬¶ÔÊý¾ÝÖ´ÐÐÓÐЧÖÎÀí£¬ÓÐÀûÓÚʵÏÖÊý¾Ý¼ÛÖµµÄͬʱΪÊý¾Ý·À»¤´òϼáʵ»ù´¡¡£
Êý¾ÝµÄ·ÖÀàÓë·Ö¼¶£¬¶ÔÓ¦Êý¾ÝÐÔÃüÖÜÆÚµÄÊý¾Ý´´½¨ÆÚ¡£
¡ô Êý¾Ý¿ÉÓÃÐÔ±£ÏÕ
ÔÚ»¥ÁªÍøÌìǵÈë¿Ú´¦£¬½¨ÒéʹÓöàÔËÓªÉÌÏß·½ÓÈ룬Ԥ·ÀÒòµ¥¸ùÏß·¹ÊÕϵ¼ÖÂÒµÎñÕûÌåÎÞ·¨Õý³£Ê¹Óá£´Ë±í»¹¸Ãµ±½«ÀûÓ÷þÎñÆ÷£¨Web¡¢ÖÐÑë¼þ¡¢Êý¾Ý¿âµÈ£©½øÐм¯ÈºÉè¼Æ¡£Æ¾¾ÝÊÀ½ç¸÷¸ö³ÛÃû°²È«³§ÉÌ¡¢°²È«Õ÷ѯ»ú¹¹µÄͳ¼Æ¡¢È«ÇòÍøÂç¹¥»÷µÄÖØÒª¼¿Á©£¬DDoS¹¥»÷ÒѾ³ÉΪÖ÷Á÷£¬DDoS¹¥»÷ÊÂÎñÕ¼±È60%ÒÔÉÏ£»±ØÒªÔÚ»¥ÁªÍøÈë¿Ú´¦²¿ÊðרҵµÄ¿¹DDoSÉ豸£¬ÕмÜDDoSÁ÷Á¿¹¥»÷£¬¿¹DDoSÉ豸¸Ãµ±ÔÚ»¥ÁªÍø³ö¿Ú´¦Ë«»ú²¿Ê𡣿ÉËùÒÔ´®½Ó´ó¾Ö£¬Ò²¿ÉËùÒÔÅÔ··ÓÉÇ£Òý£¬Èý½Ç»Ø×¢·½Ê½½øÐв¿Êð¡£ÔÚ³¬´óÁ÷Á¿³¡¾°Ï»¹Äܹ»Ë¼¿¼Ôƶ˿¹D²¿Êð·½Ê½¡£
¿¹DDosÉè¼Æ¶ÔÓ¦Êý¾ÝÐÔÃüÖÜÆÚµÄ´«Êä/ʹÓÃÖÜÆÚ¡£
¡ô Êý¾Ý´«Êä±£»¤
ͨ¹ý²¿ÊðVPNרÓüÓÃÜÉ豸£¬¶ÔÊý¾ÝµÄ´«ÊäʵÏÖͨѶ¼ÓÃÜ¡£Êý¾Ýй¶·À»¤£¨Data leakage prevention£©ÊÇÕë¶ÔÌåʽ»¯Êý¾ÝºÍ·ÇÌåʽ»¯ÎļþµÄ±í·¢·Àй©¼¿Á©¡£±í·¢DLP·ÀйÃܵĵÄÖ÷Ìâ¼¼ÊõÖØÒªÊÇÃô¸ÐÊý¾Ý½ç˵ºÍ¼ø±ð£¬ÔÚÊý¾Ýͨ¹ýÍøÂç/Óʼþ±í·¢´«Êäʱ£¬¿ÉÄܼì²âµ½Ãô¸Ð¹Ø¼ü´Ê/Ãô¸ÐÎļþÌåʽ£¬´Ó¶ø´¥·¢¸æ¾¯-ÉóÅú»òÖ±½Ó×è¶Ï¡£
VPN´«Êä¼ÓÃÜ£¬ÒÔ¼°ÍøÂç/Óʼþ±í·¢·ÀйÃÜ´ëÊ©£¬¶¼ÊǶÔÓ¦Êý¾ÝÐÔÃüÖÜÆÚµÄ´«ÊäÖÜÆÚ¡£
¡ô Êý¾Ý½Ó¼û½ÚÔì
½Ó¼û½ÚÔìÊÇÍøÂ簲ȫ·À±¸ºÍ±£»¤µÄÖØÒªÕ½Êõ£¬ËüµÄÖØÒª¹¤×÷ÊDZ£ÕÏÍøÂç×ÊÔ´²»±»·¸·¨Ê¹ÓúͷÇÕý³£½Ó¼û£¬Ò²ÊÇÊØ»¤Êý¾Ý×ÊÔ´°²È«µÄ³ÁÒªÒÔ¼°×î»ù´¡¼¿Á©¡£Ììǵ½Ó¼û½ÚÔì¶ÔÓ¦Êý¾ÝÐÔÃüÖÜÆÚÖеĴ«Êä/ʹÓÃ/´æ´¢ÖÜÆÚ¡£
Êý¾Ý¸ôÀ뻥»»£¬ÔÚ·ÖÆç²¿ÃÅ¡¢·ÖÆçÒµÎñÌìǵ¡¢·ÖÆçÊý¾ÝËùÓÐÕßÖ®¼äµÄ½Ó¼û½ÚÔ죬»¹±ØÒª¶ÔÊý¾Ý½øÐиôÀ뻥»»¡£Í¨³£ÊÇͨ¹ý²¿ÊðÍøÕ¢É豸À´ÊµÏÖ¡£Êý¾Ý¸ôÀ뻥»»¶ÔÓ¦Êý¾ÝÐÔÃüÖÜÆÚÖеĴ«Êä/ʹÓÃÖÜÆÚ¡£
ÎĵµÈ¨ÏÞ±£»¤£¬ÖØÒªÕë¶ÔPDF¡¢word¡¢±í¸ñµÈ½øÐÐȨÏÞ±£»¤¡£ÎĵµÈ¨ÏÞ±£»¤¶ÔÓ¦Êý¾ÝÐÔÃüÖÜÆÚÖеÄʹÓÃ/´æ´¢ÖÜÆÚ¡£
Êý¾Ý¿â½Ó¼û½ÚÔ죬¸Ãµ±¶ÔÊý¾Ý¿â½Ó¼ûȨÏÞ½ÚÔìµ½±í¼¶±ð¡£Êý¾Ý¿â½Ó¼û½ÚÔì¶ÔÓ¦Êý¾ÝÐÔÃüÖÜÆÚÖеĴ«Êä/ʹÓÃ/´æ´¢ÖÜÆÚ¡£
ÈËÔ±½Ó¼ûȨÏÞ½ÚÔ죬ѡȡרҵ°²È«¼¿Á©£¬ÊµÏÖͳһµÄÓû§Éí·ÝÕç±ð¡¢µÇ¼ÈÏÖ¤¡¢½Ó¼û½ÚÔìµÈÖ°ÄÜ£¬ÔÚ¼ò»¯²¿ÊðÖ´ÐеĻù´¡ÉÏ£¬Ìá¸ß¼¯Ô¼»¯ÖÎÀíЧÄܺͰ²È«·À»¤ÄÜÁ¦£¬Í¨³£ÊÇͨ¹ý²¿Êð4AϵͳʵÏÖ¡£ÈËÔ±½Ó¼ûȨÏÞ½ÚÔì¶ÔÓ¦Êý¾ÝÐÔÃüÖÜÆÚµÄʹÓÃÖÜÆÚ¡£
¡ô ÈëÇÖ¼ì²â·À»¤
ÓÉÓÚÖ÷»ú¡¢×é¼þ¡¢Èí¼þ·ì϶µÈȱµãÒ²ÊǺڿ͹¥»÷ÌáȨ¡¢»ñÈ¡Êý¾ÝµÄÖØÒªõè¾¶Ö®Ò»£¬Òò¶øÔÚ»¥ÁªÍøÌìǵÓëÃô¸ÐÐÅÏ¢½ÓÈëÇøÓò£¬»¹±ØÒª²¿ÊðIPSÉ豸£¬ÓÃÓÚÈëÇÖ¼ì²âÓë·ÀÓù£¬Ô¤·ÀÀûÓ÷ì϶£¨Struts·ì϶µÈ£©¡¢ÀÕË÷²¡¶¾£¨ÈçWannaCry£©¡¢¶ñÒâ¶Ë¿ÚɨÃè¡¢·¸·¨Ïνӵȡ£
ͬʱ£¬»¹Ó¦ÔÚÖ÷Ì⻥»»Çø²¿ÊðÈëÇÖ¼ì²âÉ豸£¬¶Ô½øÈëÄÚÍøµÄÁ÷Á¿½øÐÐÈ«Á÷Á¿µÄ¼ì²â£¬¼ì²âÁ÷Á¿ÖÐÔ̺¬µÄ·ì϶ÀûÓ㬶ñÒâ´úÂëµÈ£¬²¢ÇÒÌìÉú¸æ¾¯£¬Í¨¹ý±È¶Ô¸æ¾¯£¬¿ÉÖªÊÇ·ñÓй¥»÷Á÷Á¿ÈƹýδÀ¹½Ø£¬»òÊÇ·¢ÏÖÄÚ²¿ÊÇ·ñ´æÔÚ·ì϶ÀûÓõÈÐÐΪ¡£ºÜÎÞÊý¾Ý°²È«ÊÂÎñÍùÍùÊDz¡¶¾Ä¾Âíͨ¹ý¿ªÆôºóÃÅ·½Ê½£¬½øÐгÖÐøÇÔÃÜ»ò·ÛËéÊý¾Ý¡£Òò¶øÄܹ»ÔÚ»¥ÁªÍøÈë¿Ú´¦²¿Êð·À²¡¶¾Íø¹Ø£¬À´ÊµÏÖ±í²¿²¡¶¾¡¢Ä¾Âí¡¢È䳿µÄÈëÇÖ¼°ÇÔÃÜ·À±¸¡£·À²¡¶¾Íø¹Ø¿ÉËùÒÔרÓÃÉ豸£¬Ò²Äܹ»ÓÉÏÂÒ»´ú·À»ðǽ»òIPS¿ªÆô·À²¡¶¾Ä£¿éÀ´ÊµÏÖ¡£
ÈëÇÖ·ÀÓù¼ì²â¶ÔÓ¦Êý¾ÝÐÔÃüÖÜÆÚµÄ´«Êä/ʹÓÃ/´æ´¢ÖÜÆÚ¡£
¡ô Êý¾ÝÀûÓð²È«
Ê×ÏÅצµ±ÔÚÐÅÏ¢ÏµÍ³ÍøÂçÄڵĶԱí·þÎñÇøÓò²¿ÊðWAFϵͳ£¬¶ÔWebÎļþÄÚÈÝʵʱ¼à¿Ø£¬ÊµÊ±×è¶ÏÀýÈçSQL×¢Èë¡¢XSS¹¥»÷¡¢CC¹¥»÷¡¢¶ñÒâɨÃè¡¢¶ñÒâÅÀ³æµÈ£¬ÍøÒ³¹ÒÂíµÈ£¬·¢ÏÖÎÊÌâʱÄÜʵʱ×è¶Ï¹¥»÷»á»°£¬ÓÐЧµØ±£ÕÏÁËWebÎļþµÄ°²È«ÐÔºÍÕæÊµÐÔ£¬ÎªÍøÕ¾Ìṩʵʱ×Ô¶¯µÄ°²È«·À»¤¡£
ͨ¹ýÍøÒ³¹ÒÂíµÈ´ó¾Ö£¬½ÚÔì½©Ê¬ÍøÂç½øÐÐDDoS¹¥»÷£¬»òÀûÓÃÖ²ÈëľÂí½øÐÐÌáȨÓëÊý¾ÝÇÔÃÜ£¬Ò²ÊÇÊý¾Ý°²È«Ãæ¶ÔµÄÍþв¡£Í¨¹ý×°ÖÃÍøÒ³·À´Û¸Äϵͳ£¬¶ÔÍøÕ¾½øÐÐʵʱ¼à¿Ø¡¢ÊµÊ±±¨¾¯ºÍ×Ô¶¯¸´ÔµÈÖ°ÄÜ¡£
ͨ¹ý²¿ÊðÍøÕ¾°²È«¼à¿Ø£¬Äܹ»×öµ½24Ó×ʱʵʱ¼à¿ØÍøÕ¾µÄÇé¿ö£¬Äܹ»ÊµÏÖÍøÕ¾·ì϶ɨÃè¡¢ÍøÒ³¹ÒÂí¼ì²â¡¢ÍøÒ³´Û¸Ä¼ì²â¡¢ÍøÒ³Ãô¸ÐÄÚÈÝʵʱ¼ì²â¡¢ÍøÕ¾¿ÉÓÃÐÔ¼ì²â¡¢ÍøÕ¾ÓòÃû½âÎö¼ì²âµÈ¡£Í¨¹ýÓʼþ·½Ê½Ï°È¾Öն˲¡¶¾»òÀûÓÃURL´¹µöÇÔÃÜ£¬Ò²ÊÇÊý¾Ý°²È«Ãæ¶ÔµÄÍþв֮һ¡£ÓʼþÀûÓ÷À»¤Äܹ»·¢ÏÖÓʼþÖмдøµÄÃô¸ÐÐÅÏ¢ÄÚÈÝ£¬×è¶Ï´øÓÐÃô¸ÐÐÅÏ¢ÄÚÈݵÄÓʼþ£¬×è¶ÏÌØ¶¨ÌåʽµÄÎļþ£¨ÀýÈçRAR¡¢EXE£©£¬×è¶Ï´¹µöÓʼþ£¬Ô¤·À°ó¸¿¶ñÒâÈí¼þºÍ¶ñÒâURL´¹µö¡£
Êý¾ÝÍÑÃôͨ¹ýÖÎÀíºÍ¼¼Êõ´ëÊ©£¬È·±£ÍÑÀëÓÐ×ÅçÇÃܱ£»¤ÏµÍ³µÄ³ö²ú»·¾³ºó£¬ÍÑÃôÊý¾ÝÒÀÈ»²»»áй¶¡£Êý¾ÝÍÑÃô³¡¾°ºÏÓÃÓÚ¿ª·¢»·¾³/²âÊÔ»·¾³ÖÐÔ¤·À¿ª·¢Óë²âÊÔÈËÔ±½Ó´¥ÕæÊµÊý¾Ý£»Ó×ÎÒÒþÖÔÐÅÏ¢±£»¤£¨ÈçµçÉÌ¡¢Ò½ÁÆ¡¢½ðÈÚ¡¢µ±¾Ö´ó¹æÄ£°²È«¼à¿Ø£©µÈ³¡¾°¡£
¡ô ÖÕ¶ËÊý¾Ý°²È«
ºÃ¶à¹Ø¼üÊý¾ÝÊÇ´æ´¢ÓÚÖÕ¶ËPC£¬»òÕß¾¹ýÖÕ¶ËPCÁ÷ת£¬Òò¶ø£¬¶ÔÖն˽øÐа²È«·À»¤ÓëÉ󼯣¬ÊÇÄܹ»´ó·ù½µµÍÊý¾ÝÁ÷ת¹ý³ÌÖеÄÎÞÒâ»ò¶ñÒâµÄйÃÜ¡£Äܹ»Í¨¹ý²¿ÊðÄÚÍø°²È«É󼯲úÆ·£¬±£»¤Öն˶ÔÊý¾ÝµÄʹÓᢴ洢¡¢´«Êä¡£
ͨ¹ý°²È«Õ½Êõ¶ÔÎļþ´æ´¢·þÎñÆ÷½øÐÐɨÃ裬¾«È·ÕÒµ½ÄÄЩÊÇÃô¸ÐÎļþ£¬È·ÈÏÃô¸ÐÎļþµÄ´æ´¢µØÎ»£¬Ïàʶ×éÖ¯ÄÚ²¿µÄ³ÁÒªÎļþÉ¢²¼Çé¿ö£¬±ãÓÚ¶Ô°²È«Õ½ÊõµÄ¸üϸÁ£¶È¹Ü¿Ø£¬¼ì²â°²È«Òþ»¼µÄͬʱҲ¿É¼ø±ð¡°¸ßÃܵʹ«¡±¾°Ïó¡£
¶ÔÎļþ´æ´¢·þÎñ½øÐÐÎÞ´úÀí´ó¾ÖɨÃ裬ѡȡSSHÏνӷ½Ê½¶ÔWindows¼°Linux¡¢Unix¡¢NovellµÈ³£¼ûÖ÷Á÷·þÎñÆ÷ϵͳ´æ´¢Îļþ½øÐÐɨÃ裬ȷ¶¨Ãô¸ÐÎļþµØÎ»²¢½«Ãô¸ÐÐÅÏ¢Éϱ¨¸ø·þÎñÆ÷·½±ã½øÐÐʵʱ´¦Öá£
¡ô Êý¾Ý²Ù×÷Éó¼Æ
×ÛºÏѡȡ¼¼Êõ¼¿Á©³ÉÁ¢¸²¸ÇÈËÔ±¡¢Êý¾Ý¡¢ÀûÓᢿª·¢ºÍÍøÂçµÄÈ«Éí·Ö¼à¿ØÉó¼ÆÏµÍ³¡£
ʹÓÃÉ󼯼¼ÊõÄܹ»È«³Ì¸ú×ÙÊý¾Ý²Ù×÷µÄÈ«ÊýÐÅÏ¢£¬×·ÒäÊÂÎñÔÒò£¬¼¼Êõ½ÏΪµ¥Ò»£¬Ò×ÓÚ²¿Êð¡£Êý¾ÝÉ󼯼¼ÊõÖØÒªÉæ¼°ÍøÂçÉ󼯡¢ÀûÓÃÉ󼯡¢ÔËάÉ󼯡¢Êý¾Ý¿âÉó¼ÆºÍÈÕÖ¾Éó¼ÆµÈ¡£
¡ô ·ì϶¼ì²â¼Ó¹Ì
ͨ¹ý¶ÔÐÅϢϵͳ½øÐзì϶ɨÃèÓëÉøÈë²âÊÔ£¬²¢¶Ô·¢Ïֵķì϶½øÐмӹ̣¬Ò²ÊÇÏ÷¼õÊý¾Ý·ÛËéÓëй¶µÄ¼¿Á©Ö®Ò»¡£·ì϶·ÖΪNday·ì϶Óë0day·ì϶¡£
ͨ³£×ö·¨ÊÇÍøÂçÖв¿Êð·ì϶ɨÃèϵͳ£¬Ö»Ð趨ÆÚ¶Ôµ±Ç°Íø¶ÎÉϵijÁµã·þÎñÆ÷¡¢Ö÷»úÒÔ¼°WebÀûÓýøÐÐɨÃ裬¼´¿ÉµÃµ½µ±Ç°ÏµÍ³ÖдæÔڵĸ÷Àలȫ·ì϶£¬Õë¶ÔNday·ì϶ÓоßÌåµÄ¶ÔÓ¦µÄ²¹¶¡»ò½¨¸´¹æ»®¡£¶¨ÆÚ¶Ôϵͳ½øÐÐÉøÈë²âÊÔ£¬ÕÒ¶Âí½ÅɨÃèÉ豸ÎÞ·¨·¢Ïֵݵ²Ø·ì϶¡£´Ë¼´Îª0day·ì϶µÄ¼ø±ð£¬´Ëʱ¸Ãµ±³ö¾ßÉøÈë²âÊԻ㱨£¬²¢ÇÒÏàÓ¦¸ø³ö¼Ó¹Ì»ò½¨¸´½¨Òé¡£
¡ô Êý¾Ý±¸·Ý´ëÊ©
ͨ¹ý³ÉÁ¢ÃÀÂúµÄÊý¾Ý±¸·Ýϵͳ£¬ÒÔ¼°¹²Í¬Êý¾Ý¸´ÔÑÝÁ·Óë²âÊÔ£¬¶ÔÃô¸ÐÊý¾Ý½øÐж¨ÆÚ±¸·Ý¡£±¸·Ý·½Ê½¿ÉËùÒÔÔöÁ¿±¸·Ý¡¢²î¾à»¯±¸·ÝÓëÈ«Á¿±¸·ÝµÄ½áºÏ¡£Êý¾Ý±¸·Ý¼ÈÊÇÔ¤·ÀÒµÎñÖжϵĸ¨¸±¼¿Á©£¬Ò²¿ÉÔÚÖÐÀÕË÷Èí¼þµÄ¼«¶ËÇé¿öϽøÐÐÊý¾ÝµÄ¸´Ô¡£

Êý¾Ý°²È«ÕûÌå·À»¤ÍØÆËͼ




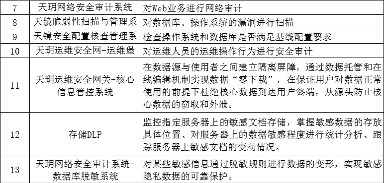
Êý¾Ý°²È«ÓйزúÆ·±¸Ñ¡Çåµ¥
¹æ»®ÓÅÊÆ
? Âú×ãºÏ¹æÒªÇ󣬶ÔÓ×ÎÒÐÅÏ¢¡¢ÒµÎñÊý¾Ý×öµ½Õë¶ÔÐÔµÄ¼à¿ØÓë±£»¤£¬Âú×ãÓйØË¾·¨ÂɹæÒªÇó¡£
? ʵÏÖÒ½ÁÆÊý¾ÝÈ«ÐÔÃüÖÜÆÚÕÆ¿Ø£¬ÊµÏÖÁ˶ÔÒ½ÁÆÊý¾ÝÁ÷ͨ¸÷¸ö»·½ÚµÄ¼à¿Ø£¬°ÑÎÕÒ½ÁÆÊý¾ÝµÄ¶¯Ì¬¼°Á÷Ïò£¬Ìáǰ¶Ô¿ÉÄܲúÉúµÄÊý¾Ýй¶·çÏÕ½øÐÐÔ¤¾¯£¬±£ÏÕÁËÊý¾ÝÔÚ°²È«¿É¿ØµÄÁìÓòÄÚʹÓã¬Á÷´«¼°´æ´¢¡£
? ½µµÍÊý¾Ýй¶·çÏÕ£¬¶ÔÊý¾ÝµÄ½Ó¼û¡¢Ê¹ÓýøÐÐÇ峺µÄȨÏ޹ܿأ¬ÊµÏÖ¹ýºóËÝÔ´¼°¶¨Ôð¡£


¾©¹«Íø°²±¸11010802024551ºÅ