й¥»÷бøÆ÷£ºÃ¤ÑÛÓ¥APT×éÖ¯×îй¥»÷»î¶¯ÆëÈ«·ÖÎö

°ä²¼¹¦·ò 2020-08-14

Ò»¡¢¸ÅÊö


GA»Æ½ð¼×ADLab³¢ÊÔÊÒÔÚ½ü¼¸¸öÔÂÄÚ£¬½ÓÁ¬²¶»ñµ½¶àÆðÕë¶Ô¸çÂ×±ÈÑǹú¶ÈÈ·µ±²¿ÃÅÃÅ£¬½ðÈÚ¡¢ÒøÐÓ×¢±£ÏÕµÈÐÐÒµ¼°ÎÀÉúºÍÔìÒ©»ú¹¹ÌáÒéµÄ´¹µöÓʼþ¶¨Ïò¹¥»÷¡£¹¥»÷ÕßÒÔ¡°¹Ú×´²¡¶¾¼ì²â´¹Î£·î¸æµ¥¡±»ò¡°ÐÌÊÂËßËÏ֪ͨµ¥¡±µÈ¶¨ÃûµÄµö¶üÎĵµ×÷ΪÓʼþ¸½¼þ£¬²¢¹²Í¬Óã²æÓʼþÏò¹¥»÷Ö¸±êµçÄÔÖ²ÈëÔ¶¿ØÄ¾Âí¡£´ÓÓʼþ·ÖÎöÁ˾ÖÀ´¿´£¬¹¥»÷Õ߻ὫÓʼþµÄÆðÔ´¼Ù×°³É¸çÂ×±ÈÑǹú¶ÈÎÀÉú²¿¡¢¹ú¶È˰ÎñºÍº£¹Ø×ÜÊð¡¢ÃñÊÂÉí·ÝµÇ¼Ç´¦¡¢¼ì²ìÔºÒÔ¼°ÒÆÃñ¾ÖµÈµ±²¿ÃÅÃÅ£¬ÒÔ¼ÓÇ¿ÆäÓʼþµÄÕæÊµÐÔ¡£ÎÒÃÇͨ¹ý¶Ô¹¥»÷Õß¼Ù×°µÄÆðÔ´ÐÅÏ¢¡¢ÓòÃûʹÓÃÆ«ºÃ¡¢IPµØÖ·¹ØÁª¼°µØÀíµØÎ»µÈ¸öÐÔ½øÐжԱȷÖÎö£¬·¢ÏÖ¸ÃϵÁй¥»÷ÆðÔ´ÓÚäÑÛÓ¥×éÖ¯£¬µ«Ñ¡È¡µÄ¹¥»÷±øÆ÷½ÏÒÔÍùÆëÈ«·ÖÆç¡£Ã¤ÑÛÓ¥³õ´Î±»Åû¶ÓÚ2019ËêÊ×£¬ÊÇÒ»¸öÒÉËÆÀ´×ÔÄÏÃÀÖÞµÄAPT×éÖ¯£¬Æä×îÔç»îÔ¾¹¦·ò¿É×·Òäµ½2018Äê£¬ÖØÒªÕë¶Ô¸çÂ×±ÈÑǵ±¾ÖºÍ´óÐ͹«Ë¾½øÐй¥»÷¡£

ÔÚ¶Ô¹¥»÷»î¶¯Éî¿Ì·ÖÎöºó£¬ÎÒÃÇ·¢ÏÖ¸Ã×éÖ¯ÔÚÎÒÃÇ·¢ÏÖµÄÕâÅú¹¥»÷µ±Ñ¡È¡Á˸üΪÏȽø¹¥»÷¼¼ÊõºÍ·´×·×Ù¼¼Êõ¡£ÔÚÒÔÍùµÄ¹¥»÷ÖУ¬¸Ã×éÖ¯¶àʹÓÃMHTMLÌåʽµÄ¶ñÒâÎĵµ×÷Ϊ¹¥»÷¸½¼þ£¬¶øÔÚ±¾´Î¹¥»÷¹ý³ÌÖУ¬¸ÃºÚ¿Í×é֯ʹÓÃÒ»¸öÎÞ¶ñÒâµÄÎĵµ×÷Ϊý½é£¬ÓÕʹָ±êÏÂÔØÎĵµÖÐÌṩµÄ¶ñÒâ¶ÌÁ´½Ó£¨¸Ã¶ÌÁ´½ÓÖ¸ÏòÒ»¸ö¼ÓÃܹýMHTMLµÄ¶ñÒâÎĵµ£©£¬Õâ´ó´óÌá¸ß¹¥»÷µÄÓÐЧÐÔ£¬Æä²»½ö¿ÉÄÜÈÆ¹ýÓʼþ°²È«·À»¤ÏµÍ³ºÍÈëÇÖ¼ì²âϵͳ£¬²¢ÇÒ´ó´óµÄ½µµÍÁ˱»É±¶¾Èí¼þ²éɱµÄ¸ÅÂÊ£¨ÎÒÃDz¶»ñµÄºÜ¶àÑù±¾ÔÚVTÉϵIJéɱÂʾù0£¬²¿ÃÅÑù±¾Ò²³Ö¾Ãά³Ö×ŵÍÓÚ5%µÄ¼«µÍ²éɱÂÊ£©£»ÎÒÃÇ·¢ÏÖµÄÕâÅú¹¥»÷ÖУ¬¸ÃºÚ¿Í×éÖ¯ÉÕ»ÙÁËÒÔÆ½·²ÓõÄImminentMonitor RAT£¬Ñ¡È¡ÁËÒ»¿îÒñ±ÎÄÜÁ¦ºÍÃâɱÄÜÁ¦¸üÇ¿µÄRAT--AsyncRAT£¬Í¬Ê±½áºÏ¸´ÔÓ¶à²ã¼ÓÃÜÓë´úÂëǶÌ×¼¿Á©À´Ìṩ·´·ÖÎöÄÜÁ¦ºÍ·´¼ì²âÄÜÁ¦¡£      

AsyncRATÊÇÆðÔ´ÓÚ¹ú±íµÄÒ»¿îÔ¶¿ØÄ¾Âí£¬Æä³ýÁË¿ÉÄܶÔÖ¸±ê½øÐÐ×î¸ù»ùµÄÔ¶³Ì¼äµý»î¶¯±í£¬»¹¿ÉʹÓÃUSBÉè±¸Í»ÆÆÎïÀí¸ôÀ롢ʹÓÃbot killer¶Ï¸ùÖ¸±êÉϵľºÕùµÐÊֵȡ£¸ÃľÂí×î¾ßÌØµãµÄÊÇѡȡ²»Â䵨µÄÎÞº¦Ä £¿é×÷Ϊָ±êµÄ½©Ê¬¹ý³Ì£¬ ²¢Ñ¡È¡¡°propelling in use£¬destroy after use¡±µÄ¹¤×÷ģʽ£¬¼´·Ö»¯¹¥»÷¹¤×÷Ϊ×Ó¹¤×÷£¬Ã¿¸ö×Ó¹¤×÷ÒÔÒ»¸öµ¥¶ÀµÄDLLÄ £¿éÀ´ÊµÏÖ£¬ºÚ¿ÍÖ´Ðй¤×÷ʱÓɶà¸ö×Ó¹¤×÷DLLÄ £¿éÒÀÕտ϶¨µÄÖ´ÐÐÐòÁÐÀ´ÊµÏÖ£¬Í¬Ê±¶ÔʵÏÖ¹¤×÷µÄÄ £¿é½øÐÐʵʱÏú»Ù¡£ÕâÖÖ¹¤×÷ģʽ½«Ò»¸öÆëÈ«¶ñÒ⹤×÷·Ö»¯³É¶à¸öÎÞº¦µÄ×Ó¹¤×÷£¬¿ÉÄÜÓÐЧµØ¶ã±ÜһЩ¸´ÔÓ°²È«·À»¤Õ½Êõ£¬Í¬Ê±Ò²ÄÜÓÐЧµØÔ¤·Àȡ֤·ÖÎöÈËÔ±»ñÈ¡ÆäÖ÷Ìâ¹¥»÷Ä £¿é¡£

´Ë±í£¬¸ÃºÚ¿Í×éÖ¯»¹Ñ¡È¡ÁË¡°DoubleFlux+Fast VPN¡±¼¼ÊõÀ´´ïµ½·´×·×ٺͷ´Õì²âµÄÖ÷ÕÅ¡£ÎÒÃÇͨ¹ý¶Ô¹¥»÷ÕßʹÓõÄC&C»ù´¡ÉèÊ©½øÐзÖÎö·¢ÏÖ£¬ÕâÅú¹¥»÷µÄC&CÓòÃûÊÇͨ¹ýDNSExit.comÀ´¶¯Ì¬·ÖÅäIPµØÖ·(IPµØÖ·ÊǶ¯Ì¬±ä¶¯µÄ£¬ÏÕЩ¶¼¹éÊôÓÚ¸çÂ×±ÈÑǵÄISP)¡£ÏÖʵÉÏ£¬DNSExit²»½öÊÇÒ»¸ö¡°1(dns)¶Ôn(IP)¡±µÄ·þÎñ£¬¸üÊÇÒ»¸ö¡°m(dns)¶Ôn(IP)¡±£¬Òò¶øÆäÓ¦¸ÃѡȡÁË¡°double flux¡±¼¼ÊõÀ´¶ã±ÜËÝÔ´Óë×·×Ù¡£²»½öÈç´Ë£¬ºÚ¿Í×é֯ʹÓÃÕâÖÖ·þÎñµÄ±³ºó»¹¼ÓÁËÒ»²ãVPN£¬Ò²¾ÍÊÇ˵ͨ¹ý¡°Double Flux¡±µÃµ½µÄIPµØÖ·²¢²»ÊǺڿÍÕæÕýµÄIPµØÖ·£¬ÆäÖ»ÊÇһϵÁеÄVPN½Úµã(½ÚµãµÄIPµØÖ·ÓÉUnus.Ins·þÎñÉÌÌṩ)£¬Òò¶ø½èÓá±fastflux¡±¶¨Ãû·¨ÎÒÃǽ«ÕâÖÖ·´×·×Ù¼¼Êõ³ÆÎª¡±Fast VPN¡±¡£¹¥»÷ÕßÀûÓá°Double Flux+Fast VPN¡±¼¼ÊõÀ´×÷Ϊ¹¥»÷ÔØºÉºÍľÂí»ØÁ¬µÄͨ·£¬Ê¹µÃºÚ¿ÍµÄ¹¥»÷±äµÃ¼«¶ÈÄÑÒÔ×·×ÙºÍËÝÔ´¡£


¶þ¡¢¹¥»÷»î¶¯·ÖÎö


±¾ÕÂ×ܽáÁ˺ڿÍ×éÖ¯½üÆÚµÄ¹¥»÷»î¶¯ÊÂÎñÒÔ¼°±¾´Î»î¶¯ÖÐʹÓõĹ¥»÷ÊÖ·¨¡£


2.1½üÆÚ¹¥»÷»î¶¯


GA»Æ½ð¼×ADLab³¢ÊÔÊÒ»ùÓÚԭʼÏßË÷¶ÔºÚ¿Í×éÖ¯±¾´ÎµÄ¹¥»÷»î¶¯½øÐÐÁËÈ«Ãæ×·×Ù¡¢¹ØÁªºÍ·ÖÎö£¬·¢ÏÖÕâ´Î»î¶¯×îÔç¿É×·Òäµ½2019Äê9Ô£¬ÇÒ½üÆÚ»î¶¯ÖØÒªÒÔCOVID-19ÓйØÄÚÈÝ×÷Ϊ´¹µöµö¶ü¡£ÎÒÃÇ×ÛºÏËùÓеÄÍþвµý±¨Êý¾Ý£¬ÊáÀíÁ˱¾´Î¸Ã×éÖ¯ÌáÒéµÄËùÓй¥»÷ÊÂÎñ£¬²¢»æÔì³öÒÔϹ¥»÷ÊÂÎñ¹¦·òÏß¡£


640?wx_fmt=png

ͼ2-1 APT×éÖ¯½üÆÚ¹¥»÷ÊÂÎñ¹¦·òÏß

2.2¹¥»÷ÊÖ·¨


ÔÚ±¾´Î¹¥»÷»î¶¯ÖУ¬ÎÒÃÇ·¢ÏÖäÑÛÓ¥APT×éÖ¯ÖØÒªÑ¡È¡Óã²æÓʼþ×÷Ϊ³õÆÚ¹¥»÷·½Ê½¡£¹¥»÷Õß¼Ù×°³ÉÀ´×Ô¸çÂ×±ÈÑÇÎÀÉú²¿¡¢¸çÂ×±ÈÑǹú¶È×ܼì²ìÔº¡¢¸çÂ×±ÈÑÇÒÆÃñ¾Ö¡¢¸çÂ×±ÈÑǹú¶È˰ÎñºÍº£¹Ø×ÜÊðÒÔ¼°¸çÂ×±ÈÑÇÃñÊÂÉí·ÝµÇ¼Ç´¦µÈ²¿ÃÅ£¬ÏòʹÓÃÎ÷°àÑÀ˵»°µÄÄÏÃÀµØÓò£¨³ö¸ñÊǸçÂ×±ÈÑǹú¶È£©È·µ±²¿ÃÅÃÅ£¬½ðÈÚ¡¢ÒøÐÓ×¢±£Ïյȹ«Ë¾£¬ÒÔ¼°ÎÀÉúºÍÔìÒ©»ú¹¹µÄÓйØÈËԱͶµÝ¶ñÒâ¹¥»÷Óʼþ¡£ÓʼþÖ÷Ìâ¾ùÓë¹¥»÷ÕßËù·Âðȷµ±²¿ÃÅÃÅÎļþÌâ²ÄÓйØ£¬²¢ÔÚÓʼþÕýÎÄÔö³¤Õë¶Ô¸½¼þÎļþµÄÓÕµ¼ÐÔÃèÊöºÍ¸½¼þ²é¿´ÃÜÂëµÈÐÅÏ¢£¬¸üÓÐÀûÓÚ¼ÓÇ¿ÓʼþµÄÕæÊµÐÔ£¬ÓÕʹÊܺ¦Õ߯ôÓöñÒâºê´úÂ룬½ø¶øÏò¹¥»÷Ö¸±ê»úеÉÏÖ²ÈëľÂí·¨Ê½£¬ÒÔÖ´ÐжÔÈëÇÖÉ豸µÄÔ¶³Ì½ÚÔì¡¢ÇÔÈ¡»úÃÜÊý¾Ý¡¢ÏµÍ³·ÛËéµÈ¶ñÒâÐÐΪ¡£


GA»Æ½ð¼×ADLab³¢ÊÔÊÒͨ¹ý¶Ô¸Ã×éÖ¯½üÆÚ¹¥»÷µÄ¼à²âºÍ¹ØÁª·ÖÎö£¬·¢ÏÖÁ˶à¸öÓëÆäÓйصÄÓʼþ£¬ÏÂÃæÎÒÃÇÁоٳö²¿ÃÅÓʼþÄÚÈÝÒÔ¼°Õë¶ÔÐԵĵö¶üÎĵµ¡£


2.2.1 ´¹µöÓʼþÏêÇé


¼Ù×°³É¸çÂ×±ÈÑÇÎÀÉú²¿£º


£¨1£©Í¼2-2Êǹ¥»÷Õß¼Ù×°³É¸çÂ×±ÈÑÇÎÀÉú²¿µÄ¹¥»÷ÓʼþÖ®Ò»¡£ÓʼþÖ÷ÌâΪ¡°Ustedha sido citado para una prueba obligatoria de (COVID-19)¡±£¨·­ÒëºóΪ£º¡°Äú±»ÒªÇó²ÎÓëÇ¿ÔìÐÔ¼ì²â£¨COVID-19£©¡±£©¡£


2-2.jpg640?wx_fmt=png

ͼ2-2 ¼Ù×°³É¸çÂ×±ÈÑÇÎÀÉú²¿ÓʼþÖ®Ò»


£¨2£©Í¼2-3Êǹ¥»÷Õß¼Ù×°³É¸çÂ×±ÈÑÇÎÀÉú²¿µÄ¹¥»÷ÓʼþÖ®¶þ¡£ÓʼþÖ÷ÌâΪ¡°Lehemos llamado en repetidas ocaciones y no ha sido posible contactarle por favorleer comunicado urgente¡±£¨·­ÒëºóΪ£º¡°ÎÒÃÇÒѾ­ÂÅ´ÎÖÂµç¸øÄú£¬ÎÞ·¨ÁªÏµµ½Äú£¬ÇëÔĶÁ´¹Î£Í¨Öª¡±£©¡£



640?wx_fmt=png

ͼ2-3 ¼Ù×°³É¸çÂ×±ÈÑÇÎÀÉú²¿ÓʼþÖ®¶þ


£¨3£©Í¼2-4Êǹ¥»÷Õß¼Ù×°³É¸çÂ×±ÈÑÇÎÀÉú²¿µÄ¹¥»÷ÓʼþÖ®Èý¡£ÓʼþÖ÷ÌâΪ¡°Detectamos  en su sector la presencia de COVID-19 ( Corona virus ) intentamos comunicarnos  via telefonica con usted¡±£¨·­ÒëºóΪ£º¡°ÎÒÃÇÔÚÄúµÄ²¿ÃÅ·¢ÏÖÁËCOVID-19( Corona virus )£¬²¢³¢ÊÔͨ¹ýµç»°ÓëÄúÁªÏµ¡±£©¡£



640?wx_fmt=png

ͼ2-4 ¼Ù×°³É¸çÂ×±ÈÑÇÎÀÉú²¿ÓʼþÖ®Èý


¼Ù×°³É¸çÂ×±ÈÑǹú¶È˰ÎñºÍº£¹Ø×ÜÊð£º


ͼ2-5Êǹ¥»÷Õß¼Ù×°³É¸çÂ×±ÈÑǹú¶È˰ÎñºÍº£¹Ø×ÜÊðµÄ¹¥»÷Óʼþ¡£ÓʼþÖ÷ÌâΪ¡°Procederemos con una orden de embargo a las cuentas bancariasencontradas a su nombre¡±£¨·­ÒëºóΪ£º¡°ÎÒÃǽ«¶ÔÒÔÄúÃûÒå·¢ÏÖµÄÒøÐÐÕË»§·¢³ö¶³½áÁ£©¡£


640?wx_fmt=png

ͼ2-5 ¼Ù×°³É¸çÂ×±ÈÑǹú¶È˰ÎñºÍº£¹Ø×ÜÊðµÄÓʼþ


¼Ù×°³É¸çÂ×±ÈÑÇÃñÊÂÉí·ÝµÇ¼Ç´¦£º


ͼ2-6Êǹ¥»÷Õß¼Ù×°³É¸çÂ×±ÈÑÇÃñÊÂÉí·ÝµÇ¼Ç´¦µÄ¹¥»÷Óʼþ¡£ÓʼþÖ÷ÌâΪ¡°Sucedula de ciudadania ha sido reportada como robada en nuestro sistema¡±£¨·­ÒëºóΪ£º¡°ÄúµÄ¹«ÃñÖ¤ÒÑÔÚGA»Æ½ð¼×ϵͳ±¨Ê§¡±£©¡£


640?wx_fmt=png2-6.jpg

ͼ2-6 ¼Ù×°³É¸çÂ×±ÈÑÇÃñÊÂÉí·ÝµÇ¼Ç´¦µÄÓʼþ


¼Ù×°³É¸çÂ×±ÈÑǼì²ìÔº£º


ͼ2-7Êǹ¥»÷Õß¼Ù×°³É¸çÂ×±ÈÑǼì²ìÔºµÄ¹¥»÷Óʼþ¡£ÓʼþÖ÷ÌâΪ¡°El presentees el requerimiento enviado a declarar por el proceso iniciado en su contra(ultimo aviso)¡±£¨·­ÒëºóΪ£º¡°ÕâÊÇÕë¶ÔÄúÌáÒéµÄ´¦ÖÃÁ÷³ÌÉêÃ÷£¨×îºó֪ͨ£©¡±£©¡£



2-7.jpg640?wx_fmt=png

ͼ2-7 ¼Ù×°³É¸çÂ×±ÈÑǼì²ìÔºµÄÓʼþ


¼Ù×°³É¸çÂ×±ÈÑÇÒÆÃñ¾Ö£º


ͼ2-8Êǹ¥»÷Õß¼Ù×°³É¸çÂ×±ÈÑÇÒÆÃñ¾ÖµÄ¹¥»÷Óʼþ¡£ÓʼþÖ÷ÌâΪ¡°Comunicado710297647: Proceso Penal Pendiente¡±£¨·­ÒëºóΪ£º¡°ÉêÃ÷710297647£º´ý¶¨ÐÌÊÂËßËÏ·¨¡±£©¡£



640?wx_fmt=png2-8.jpg

ͼ2-8 ¼Ù×°³É¸çÂ×±ÈÑÇÒÆÃñ¾ÖµÄÓʼþ


2.2.2 µö¶üÎĵµ


ƾ¾ÝÏÖÓеĵý±¨·ÖÎöÅú×¢£¬¸Ã×éÖ¯ÒÔÍù×î³£ÓõÄÓʼþ¸½¼þÊÇ´øÓжñÒâºêµÄMHTMLÌåʽµÄDOCÎĵµ¡£ÎÒÃǶԽüÆÚ²¶»ñµ½µÄÓйع¥»÷Ñù±¾½øÐзÖÎöºó£¬·¢´Ë¿Ì´óÎÞÊýÇé¿öÏ£¬¹¥»÷Õ߯ðͷʹÓôøÓжÌÁ´½ÓµÄRTF»òPDFÎĵ·´×÷Ϊ¶ñÒ⸽¼þ£¬ÒÔÈÆ¹ýÓÊÏäÍø¹ØµÄ¼ì²â¡£±í2-1ÁгöÁ˺ڿÍ×éÖ¯ÔÚÕâ´Î¹¥»÷»î¶¯ÖÐʹÓõĶñÒâÎĵµÐÅÏ¢¡£


ÎļþÃû

¹¦·ò´Á

citacion  prueba covid.pdf

2020-07-09  11:06:40

citacion  prueba covid.pdf

2020-06-19  14:11:05

Comunicado.pdf

2020-04-25  13:11:38

minsaludcomunicado.pdf

2020-03-04  22:17:40

estado  de cuenta.pdf

2020-02-25  21:58:29

reactivar  mi cedula.pdf

2020-02-03  23:18:38

DIAN  estado de cuenta.rtf

2019-11-04  15:01:00

pdfproceso.rtf

2019-10-25  14:09:00

Proceso.rtf

2019-08-26  21:00:00

±í2-1 ÓйضñÒâÎĵµÐÅÏ¢


£¨1£©°¸Àý1


¸½¼þRTFÎĵµÖÐÄÚǶһ¸öÃûΪ¡°VER PROCESO¡±µÄÌø×ªÁ´½Ó£¬ÆäÖ¸ÏòµÄ¶ñÒâÁ´½ÓʹÓõÄÊÇIP Logger¶ÌÁ´½Ó·þÎñ¡£

640?wx_fmt=png

2-9.jpg

ͼ2-9 RTFÎĵµÄÚÈÝ


2-10.jpg640?wx_fmt=png

ͼ2-10 IP Logger¶ÌÁ´½Óƽ̨


£¨2£©°¸Àý2


¸½¼þPDFÎĵµÖÐÄÚǶһ¸öÃûΪ¡°Ver comunicado¡±µÄÌø×ªÁ´½ÓºÍÒ»ÐÐÎı¾ÐÅÏ¢£¨½öÓÃÓÚÌáÉýÎĵµµÄ¿ÉÐŶȣ©¡£ÆäÖ¸ÏòµÄ¶ñÒâÁ´½ÓʹÓõÄÊÇAcortarurl¶ÌÁ´½Ó·þÎñ¡£

640?wx_fmt=png

2-11.jpg

ͼ2-11 PDFÎĵµÄÚÈÝ

 

Èý¡¢ËÝÔ´Óë¹ØÁª·ÖÎö


ÔÚ¶Ô±¾´Î¹¥»÷Ñù±¾µÄIOC½øÐÐÉî¿Ì×·×ÙËÝÔ´ºó£¬ÎÒÃÇÍÚ¾ò³öºÚ¿Í×éÖ¯¸ü¶àµÄC2·þÎñÆ÷ÐÅÏ¢¡£ºóÎÄ£¬ÎÒÃǽ«½áºÏĿǰ°ÑÎյĵý±¨Êý¾ÝºÍ¹«¿ªµÄ×êÑл㱨×ÊÁÏÐÅÏ¢£¬À´¶ÔÕâ´Î¹¥»÷ÊÂÎñ½øÐоßÌåµÄ×éÖ¯¹ØÁª·ÖÎö¡£


3.1C&C»ù´¡ÉèÊ©·ÖÎö


ͨ¹ýÌáÈ¡ºÍ¹ØÁªËùÓÐÑù±¾ÖеÄC&C·þÎñÆ÷ÓйØÐÅÏ¢£¬ÎÒÃÇ·¢ÏÖºÚ¿Í×éÖ¯ËùʹÓõĻù´¡ÉèÊ©¶¼Î»ÓÚ¸çÂ×±ÈÑÇ¡¢¸ç˹´ïÀè¼ÓºÍ°ÍÄÃÂí£¬ËùÓÐIP¶¼¹éÊôÓÚ¸çÂ×±ÈÑǵÄISP¡£²é¿´ÕâЩIPµÄ¾ßÌåÐÅÏ¢£¨Èçͼ3-1£©Äܹ»¿´µ½£¬´ËIP¶ÎµÄÍøÂç·þÎñÌṩÉÌÊÇUnus.Ins¹«Ë¾£¬¸Ã¹«Ë¾²Ù¿Ø×Å26209¸öIPµØÖ·£¬ÇÒÏÕЩËùÓÐÕâЩIPµØÖ·¶¼ÊÇÌṩ¸øÄäÃûVPN·þÎñʹÓã¬ÀýÈçPowerhouse Management.Inc£¨phmgmt.com£©¡£ÓÉÓÚ¸ÃISPÔÚÍøÂçÖеÄÁ÷Á¿´óÎÞÊýÓµÓÐڲƭÐÔ£¬Òò¶øÃÀ¹ú·´Ú²Æ­°²È«¹«Ë¾Scamalytics½«Æä±êעΪ¸ßڲƭ·çÏÕISP£¨Èçͼ3-2£©¡£

640?wx_fmt=png

3-1.jpg

ͼ3-1 ÓйØIP¾ßÌåÐÅÏ¢


640?wx_fmt=png3-2.jpg

ͼ3-2 Scamalytics¹«Ë¾±ê×¢ÐÅÏ¢


ͼ3-3Ϊ¸Ã×éÖ¯ÔÚÕâ´Î¹¥»÷»î¶¯ÖÐʹÓõIJ¿ÃÅÓòÃû¡¢IP¡¢PEÎļþºÍOfficeÎļþµÄ¶ÔÓ¦¹ØÏµ¡£


3-3.jpg640?wx_fmt=png

ͼ3-3 ¶ÔÓ¦¹ØÏµÍ¼


¸Ã×é֯ʹÓõÄÓòÃûÊÇÔÚ¹ú±íDNSExit.comƽ̨ÉÏÃâ·Ñ×¢²áµÄÈý¼¶×ÓÓò£¨¸Ãƽ̨ÌṩµÄÃâ·ÑÓòÏÖʵÉÏÊǶþ¼¶Óò£¬Èçͼ3-4£©£¬ÇÒÕâЩ×ÓÓòËùÖ¸ÏòµÄIPµØÖ·±»ÆµÈԵĸü»»£¨Èçͼ3-5£©¡£ÈôÊÇÒ»¸öC2·þÎñÆ÷±»¹Ø¹Ø£¬¹¥»÷ÕßÔòÄܹ»¼±¾çµØ¸üÐÂDNS¼Í¼ָÏòзþÎñÆ÷£¬¸´Ô­ÏνÓ¡£¹¥»÷ÕßÀûÓÃÓòÃû×¢²áÉÌÌṩµÄDNS·þÎñ£¨double flux£©£¬ÔÙ¹²Í¬Ê¹ÓÃVPN·þÎñ£¨fast VPN£©×÷Ϊ¹¥»÷ÔØºÉºÍľÂí»ØÁ¬µÄͨ·£¬ÒÔ´ïµ½·´×·×ٺͷ´Õì²âµÄÖ÷ÕÅ¡£


640?wx_fmt=png

ͼ3-4 DNSExit.comƽ̨



640?wx_fmt=png

ͼ3-5 ÓòÃûÖ¸ÏòµÄIP


3.2¹ØÁªºÍ¼¼ÊõÑݽø·ÖÎö


ÎÒÃÇ´Ó±¾´ÎÊÂÎñÖкڿÍ×éÖ¯ËùʹÓõÄÑù±¾¡¢C&C·þÎñÆ÷µÈ²ãÃæ½øÐÐÁ˹ØÁª·ÖÎö£¬²¢½áºÏ¸Ã×éÖ¯ÔçÆÚ¹¥»÷»î¶¯ÖеÄÓйظöÐÔ£¬µÃ³öÒÔϼ¸´¦³ÁÒªµÄ¹ØÁªµã¡£


3.2.1 ¼Ù×°ÆðÔ´ÐÅÏ¢


ÔÚÔçÆÚµÄ¹¥»÷»î¶¯ÖУ¬Ã¤ÑÛÓ¥×éÖ¯¹ßÓÚ½«×ÔÉí¼Ù×°³É¸çÂ×±ÈÑǹú¶ÈÃñʵǼǴ¦¡¢¸çÂ×±ÈÑǹú¶È˰ÎñºÍº£¹Ø×ÜÊðµÈ²¿ÃÅÀ´¶Ô¸çÂ×±ÈÑÇÈ·µ±¾ÖºÍ½ðÈÚ»ú¹¹½øÐй¥»÷¡£¶øÔÚ±¾´Î¹¥»÷ÊÂÎñÖУ¬¹¥»÷ÕßËùʹÓÃÓʼþµÄ¼Ù×°ÆðÔ´ÐÅÏ¢³ýÁËͬ¸Ã×éÖ¯ÓµÓп϶¨µÄ³ÁµþÒÔ±í£¬»¹ÐÂÔöÁËһЩ¸çÂ×±ÈÑÇÆäËûµ±²¿ÃÅÃÅÐÅÏ¢¡£¾ßÌåÏê¼û±í3-1¡£



µö¶ü¼Ù×°ÆðÔ´£¨2018Äê4ÔÂ-2019Äê2Ô£©

µö¶ü¼Ù×°ÆðÔ´£¨2019Äê9ÔÂ-2020Äê7Ô£©

¸çÂ×±ÈÑÇÃñʵǼǴ¦

¸çÂ×±ÈÑÇÃñʵǼǴ¦

¸çÂ×±ÈÑǹú¶È˰ÎñºÍº£¹Ø×ÜÊð

¸çÂ×±ÈÑǹú¶È˰ÎñºÍº£¹Ø×ÜÊð

¸çÂ×±ÈÑǹú¶È˾·¨²¿ÃÅ

¸çÂ×±ÈÑǹú¶È×ܼì²ìÔº

¸çÂ×±ÈÑǹú¶Èͳ¼Æ¾Ö

¸çÂ×±ÈÑÇÒÆÃñ¾Ö

¸çÂ×±ÈÑǹú¶ÈÍøÂ羯Ա¾Ö

¸çÂ×±ÈÑÇÎÀÉú²¿

±í3-1 ÆðÔ´ÐÅÏ¢


3.2.2 ¶ñÒ⸽¼þÎĵµ


¸Ã×éÖ¯ÉÃÓÚʹÓÃЯ´ø¶ñÒâºêµÄMHTMLÌåʽµÄwordÎĵµ×÷Ϊ¹¥»÷ÔØºÉ¡£ÔÚÕâ´Î¹¥»÷»î¶¯ÖУ¬ÎÒÃǹ۲쵽¹¥»÷Õ߸ü¸ÄÁ˳õÆÚµÄ¹¥»÷Õ½Êõ£¬ÆäÏȽ«´øÓжÌÁ´½ÓÄÚÈݵÄPDF»òRTFÌåʽµÄ¶ñÒ⸽¼þ×÷ΪµÚÒ»½×¶ÎµÄµö¶üÎĵµ£¬ÔÙͨ¹ýÓÕµ¼Êܺ¦Õßµã»÷Á´½Óºó£¬Ìø×ªµ½Ö¸¶¨µÄ·þÎñÆ÷¸ßµÍÔØ¶ñÒâÎĵµ£¬¸Ã¶ñÒâÎĵµÊÇÔ̺¬ºê´úÂëµÄwordÎĵµ¡£´ÓÕâЩPDF/RTFÌåʽµÄ¶ñÒ⸽¼þÔÚVTÉϵÄɨÃèÁ˾֣¨Èçͼ3-6£©Äܹ»¿´µ½£¬ËüÃǵIJéɱÂÊÆÕ±éÆ«µÍÉõÖÁΪ0¡£¹¥»÷Õß½«ÕâÀàµÍ²éɱÂʵĶñÒâÎĵµ×÷ΪÓʼþ¸½¼þ£¬ÄÜÔڿ϶¨Ë®Æ½ÉÏ´ïµ½ÈÆ¹ýÓʼþÍø¹ØµÄÖ÷ÕÅ¡£



640?wx_fmt=png3-6.jpg

ͼ3-6 VT²éɱÁ˾Ö


3.2.3 ÓòÃûʹÓÃÆ«ºÃ


ÎÒÃǽ«¸Ã×éÖ¯ÔÚÔçÆÚÐж¯ÖÐʹÓõĶ¯Ì¬ÓòÃû£¬Óë±¾´ÎÐж¯ËùʹÓõÄÓòÃû×ö¶Ô±È·ÖÎö£¬Äܹ»ºÜÇ峺µÄ¿´³ö£¬ÕâЩÓòÃû¶¼ÊÇͨ¹ýͳһ¸ö¶¯Ì¬ÓòÃûÉÌDNSEXIT×¢²áµÄ¡£´Ë±í£¬ÔÚ±¾´ÎÊÂÎñÖеÄÓòÃû¡°medicosta.linkpc.net¡±Óë2018ÄêÁäÎñÖеÄÓòÃû¡°medicosco.publicvm.com¡±ÀàËÆ¶È¼«¸ß£¬Óɴ˲²âËüÃǼ«ÓпÉÄÜÊÇÓÉͳһ×é֯ע²á¡£


3.2.4 IPµØÖ·¹ØÁª


ƾ¾ÝÎÒÃÇÔÚ3.1Ó×½ÚÖÐËù·ÖÎöµÄÁ˾ÖÏÔʾ£¬¹¥»÷ÕßËùÓйØÁªÓòÃûµÄÔø°ó¶¨ºÍÏְ󶨵ÄIPµØÖ·£¬¾ùÓÉ»¥ÁªÍøÔËÓªÉÌUnus.Ins¹«Ë¾Ìṩ£¬ÇÒ´óÎÞÊýÓÃ×÷VPN·þÎñ¡£ÕâÓë¸Ã×éÖ¯ÔÚ2018ÄêµÄ¹¥»÷ÊÂÎñÖз¢ËÍÓʼþʱʹÓõÄVPNÓйØIPµØÖ·128.90.xxx.xxxÍø¶ÎÆëȫһÑù£¬ÓÉ´ËÄܹ»¿´³öÕ⼫ÓпÉÄÜÊdzö×Ôͳһ×éÖ¯¡£


3.2.5 µØÀíµØÎ»¸öÐÔ


´Ó¹¥»÷ÕßËùʹÓõÄC&C»ù´¡ÉèÊ©À´¿´£¬ÆäËùʹÓõÄËùÓÐIPµØÖ·£¨Ô̺¬128.90.xxx.xxx¡¢191.95.xxx.xxx¡¢190.253.xxx.xxx¼°179.33.xxx.xxxµÈÍø¶Î£©¾ù¹éÊôÓÚ¸çÂ×±ÈÑǵÄISP£¨Èçͼ3-7£©¡£¶øÕâЩIPµØÀíµØÎ»Ò²Óë¸Ã×éÖ¯ÔçÆÚ»î¶¯Éæ¼°µÄµØÀíµØÎ»Ò»Ñù¡£



3-7.jpg640?wx_fmt=png

ͼ3-7 IPµØÖ·µÄµØÀíµØÎ»


»ùÓÚ¸Ã×éÖ¯´Ó¼Ù×°ÆðÔ´ÐÅÏ¢¡¢µö¶üÎĵµ¡¢ÓòÃûʹÓÃÆ«ºÃ¡¢IPµØÖ·¹ØÁªÒÔ¼°µØÀíµØÎ»¸öÐԵȷ½ÃæµÄ¶Ô±È·ÖÎö£¬ÎÒÃdzõ²½´§¶È±¾´ÎµÄ¹¥»÷Ðж¯À´×Ô¡°APT-C-36äÑÛÓ¥¡±×éÖ¯¡£


ËÄ¡¢¹¥»÷ÔØºÉ·ÖÎö


ͼ4-1ÏÔʾÁ˺ڿÍ×éÖ¯ÔÚÕâ´Î¹¥»÷»î¶¯ÖеÄÕû¸öÁ÷³Ì¡£


4-1.jpg640?wx_fmt=png

ͼ4-1 ºÚ¿Í¹¥»÷Á÷³Ìͼ


ÔÚ³õÆÚ½×¶Î£¬¸Ã×éÖ¯Ê×ÏÈÀûÓÃÓëÆä¼Ù×°ÆðÔ´ÓйصÄÖ÷ÌâÓʼþ£¬¸½¼Ó¶ñÒâÎĵµÒ»²¢·¢Ë͸ø¹¥»÷Ö¸±ê¡£µ±Êܺ¦Õßµã»÷ÎĵµÖеĶÌÁ´½Óʱ£¬ÆäÏÖʵÉÏÊDZ»³Á¶¨Ïòµ½ÏÂÒ»½×¶ÎDOCÎĵµµÄÍÐ¹ÜÆ½Ì¨£¬´Ó¶øÖ´ÐÐÏÂÔØÁ÷³Ì¡£¸ÃDOCÎĵµÔËÐкó»áÆô¶¯¶ñÒâºê´úÂ룬½Ó¼û²¢½âÎöÖ´ÐÐÖ¸¶¨µÄÒ³Ãæ£¨htmlÎļþ£©£¬Ëæºó´ÓC&C·þÎñÆ÷¸ßµÍÔØpayloadÎļþ£¬³É¹¦ÏÂÔØºóµ±¼´Ö´ÐС£´Ëpayload»áÔÚÄÚ´æÖмÓÔØÖ´ÐÐÆä½âÃܺóµÄDLLÄ £¿éÀ´ÊµÏÖµÚÒ»½×¶ÎµÄÖ°ÄÜ£¬½Ó×ŵڶþ½×¶ÎµÄDLLÄ £¿éÔÙÖ´ÐÐÆä½âÃܺóµÄEXEÄ £¿é£¬ÎªÁ˰µ²Ø¶ñÒâÏ·¢Ö°ÄÜ£¬µÚÈý½×¶ÎµÄEXEÄ £¿é»á½«½âÃܺóµÄ¿ÉÖ´ÐÐPEÎļþ£¨AsyncRATÔ¶¿ØÄ¾Âí£©Ó³Éäµ½¿þÀܹý³ÌÖÐÖ´ÐС£×îºó£¬AsyncRATľÂí·¨Ê½ÓëC&C·þÎñÆ÷³ÉÁ¢SSLͨѶ£¬½Ó¹Ü½ÚÔìÖ¸ÁîÒÔʵÏÔìä¼äµý»î¶¯¡£


¹¥»÷ÕßΪÁ˰µ²ØÆäÕæÊµÌ°Í¼£¬Ñ¡È¡¶à²ãÄ £¿éǶÌ׺ÍÒÔ²»Â䵨´ó¾ÖÔÚÄÚ´æÖмÓÔØÖ´ÐÐľÂí·¨Ê½µÄÊÖ·¨£¬ÔÙ½áºÏ¸ÃľÂíÕë¶Ô×ÔÉíÔËÐл·¾³¼ì²â£¨ÈçÐé¹¹»ú¡¢É³Ïä¡¢·´µ÷ÊԵȣ©µÄÖ°ÄÜ£¬ÒÔÔ¤·ÀÆäÔÚ×Ô¶¯»¯ÏµÍ³·ÖÎöÖж³ö¶ñÒâÐÐΪ¡£ÏÂÎÄ£¬ÎÒÃÇ´ÓºÚ¿Í×éÖ¯½üÆÚ¹¥»÷ÊÂÎñµÄ°¸ÀýÖУ¬°ÎȡһÀý½øÐоßÌåµÄ·Ö½â¡£


4.1´¹µöÓʼþ


ͼ4-2չʾÁ˹¥»÷Õß·ÂðÀ´×Ô¸çÂ×±ÈÑǹú¶ÈÎÀÉú²¿µÄ´¹µöÓʼþ£¬Óʼþ±êÌâΪ¡°Usted hasido citado para una prueba obligatoria de (COVID-19)¡±£¨·­ÒëºóΪ£º¡°Äú±»ÒªÇó²ÎÓëÇ¿ÔìÐÔ¼ì²â£¨COVID-19£©¡±£©£¬ÕýÎÄÄÚÈÝÊǹØÓÚ¼ì²âµÄÓйØÎÊÌ⣨Èçͼ4-3£©£¬²¢Ðû³ÆÓʼþ¸½¼þÊǼì²â¹¦·òºÍµØÖ·£¬ÒÔÓÕµ¼Êܺ¦Õß´ò¿ª¸½¼þÎĵµ¡£

640?wx_fmt=png

4-2.jpg

ͼ4-2 ·ÂðÀ´×Ô¸çÂ×±ÈÑǹú¶ÈÎÀÉú²¿µÄ´¹µöÓʼþ


640?wx_fmt=png4-3.jpg

ͼ4-3 Óʼþ·­ÒëºóµÄÄÚÈÝ


4.2¶ñÒâÎĵµ


ºÚ¿Í×éÖ¯ËùʹÓõĶñÒâÎĵµÔ̺¬PDF¡¢RTFÒÔ¼°MHTMLÌåʽµÄDOCÎĵµ¡£Æä²¢Î´Ê¹Ó÷ì϶£¬¶øÊÇͨ¹ýǶÈëµÄ¶ñÒâºê´úÂëÀ´´¥·¢ºóÐø¶ñÒâÐÐΪ¡£Óë¸Ã×éÖ¯ÒÔÍù¹¥»÷ÊÖ·¨·ÖÆçµÄÊÇ£¬±¾´Î²¢Î´Ö±½Óͨ¹ýÓʼþ´«²¼MHTMLÌåʽµÄ¶ñÒâÎĵµ£¬¶øÊǽ«Ô̺¬Ò»¸öÌø×ªÁ´½Ó£¨¸ÃÁ´½ÓÖ¸ÏòMHTMLÌåʽµÄ¶ñÒâÎĵµ£©µÄÕý³£Îĵµ×÷ΪÓʼþ¸½¼þÀ´½øÐÐͶµÝ£¬ÒÔÈÆ¹ýÓÊÏäÍø¹ØµÄ°²È«¼ì²â¡£


ͼ4-4ÊÇ4.1Ó×½ÚÖеÄÓʼþ¸½¼þ£¬¸ÃpdfÎļþÔ̺¬¸çÂ×±ÈÑǹú¶ÈÎÀÉú²¿µÄ±êÖ¾¡¢Ò»ÐÐÎı¾ÐÅÏ¢£¨±ê×¢ÎĵµÃÜÂ룬ʵÔòÎÞÓ㩺ÍÒ»¸öÃûΪ¡°Ver comunicado¡±µÄÌø×ªÁ´½Ó£¨ÈçͼX£©¡£


4-4.jpg640?wx_fmt=png

ͼ4-4 PDFÎĵµÌø×ªÁ´½ÓÄÚÈÝ


µ±Óû§µã»÷ÎĵµÁ´½Óʱ£¬ÏÖʵÉϹ¥»÷ÕßÊÇÀûÓÃAcortarurl¶ÌÁ´½Ó·þÎñƽ̨½«Êܺ¦Õß³Á¶¨Ïòµ½ÆäÖ¸¶¨µÄ·þÎñÆ÷ÉÏ£¬ÏÂÔØMHTMLÌåʽµÄwordÎĵµ¡£Í¼4-5Ϊ½Ó¼ûAcortarurlµÄÁ÷Á¿ÄÚÈÝ¡£

640?wx_fmt=png

4-5.jpg

ͼ4-5 AcortarurlµÄÁ÷Á¿ÄÚÈÝ


¹ÌÈ»´Ë°¸ÀýÖеĶñÒâÎĵµÁ´½ÓÒÑʧЧ£¬²»Íâͨ¹ý¹ØÁª·ÖÎöºó£¬ÎÒÃÇ·¢ÏÖÁËÆäËûÓйصĶñÒâÎĵµ¡£¸ÃÎĵµÍ¬ÑùÊǼÙ×°³ÉÀ´×Ô¸çÂ×±ÈÑǹú¶ÈÎÀÉú²¿£¬¹¥»÷ÕßÔÚÎĵµÕýÎÄÀûÓÃÎ÷°àÑÀÓïÓÕµ¼Óû§µã»÷¡°ÆôÓÃÄÚÈÝ¡±°´Å¥À´²é¿´¼ì²â¹¦·òºÍµØÖ·¡£¾ßÌåÄÚÈÝÈçͼ4-6Ëùʾ¡£


640?wx_fmt=png

ͼ4-6 ÄÚǶVBAµÄDOC¶ñÒâÎĵµÄÚÈÝ


µ±ÎÒÃDz鿴¸ÃÎĵµµÄVBA¹¤³Ìʱ£¬ÌáÐѱØÒªÊäÈëÃÜÂë¡£½âÃܺó´Óºê´úÂëµÄÄÚÈÝÄܹ»¿´µ½£¬µ±Êܺ¦Õ߯ôÓúêÖ°Äܺ󣬶ñÒâ´úÂ뽫×Ô¶¯Ö´ÐÐDocument_Openº¯Êý¡£¾ßÌåÄÚÈÝÈçͼ4-7Ëùʾ¡£


640?wx_fmt=png

ͼ4-7 ¶ñÒâºê´úÂëÄÚÈÝ


¸Ãº¯Êý»áÀûÓÃMicrosoft¹¤¾ßmshta.exeÀ´½âÎö¡°http://pastebin.com/raw/Xrp7W0V3¡±£¨¸éÖÃÔÚpastebinÍøÖ·ÉϵÄhtml¶ñÒâ¾ç±¾Îļþ£©¡£¾ßÌåÄÚÈÝÈçͼ4-8Ëùʾ¡£


640?wx_fmt=png

ͼ4-8 ¼ÓÃܵÄHTML¾ç±¾ÎļþÄÚÈÝ


½âÃܺóµÄ¶ñÒâ¾ç±¾ÎļþÖØÒªÖ°ÄÜÊÇÀûÓÃWindowsÄÚÖ÷¨Ê½certutil.exeÔ¶³ÌÏÂÔØÖ¸¶¨µÄEXEÎļþ£¬¶øºó½«Æä±£ÁôÖÁ¡°%appdata%msts.exe¡±²¢Ö´Ðи÷¨Ê½¡£


640?wx_fmt=png

ͼ4-9 ½âÃܺóµÄHTML¾ç±¾ÎļþÄÚÈÝ


4.3 Payload


ÈçÉÏÎÄËùʾ£¬Í¨¹ýhtml¶ñÒâ¾ç±¾ÏÂÔØ²¢Ö´Ðеġ°msts.exe¡±£¨C#±àд²¢²ÎÓëÁË´óÁ¿µÄ»ìºÏ£©ÏÖʵÉÏÊÇÒ»¸öDropperÎļþ¡£¡°msts.exe¡±»á´Ó×ÊÔ´ÖнâÃܳö¡°DriverUpdate.dll¡±£¨C#±àд£©²¢ÔÚÄÚ´æÖз´Éä¼ÓÔØ¸ÃDLLÄ £¿éÀ´ÊµÏÖµÚÒ»½×¶ÎµÄÖ°ÄÜ£»½Ó×ŵڶþ½×¶ÎµÄ¡°DriverUpdate.dll¡±ÔÙ½âÃܳöÆäԭʼÎļþ¡°msts.exe¡±ÖеÄÁíÒ»¸ö×ÊÔ´Êý¾Ý£¬¶øºóÖ´ÐнâÃܺóµÄ¡°Cyrus.exe¡±Ä £¿é£»µÚÈý½×¶ÎµÄ¡°Cyrus.exe¡±´Ó×ÔÉí×ÊÔ´ÖнâÃܳöAsync RATÔ¶¿ØÄ¾Âí£¬²¢½«ÆäÕû¸öÎļþ¸²¸ÇÓ³Éäµ½µ±Ç°¹ý³ÌÖÐÖ´ÐС£×îºó£¬Async RATľÂí·¨Ê½ÓëC&C·þÎñÆ÷½øÐÐͨѶÏνÓ£¬Ïνӳɹ¦Ôò·¢·îÉÏÏß°üÒªÇóÉÏÏߣ¬²¢ÆÚ´ý½Ó¹Ü½ÚÔìÖ¸Áî¡£


4.3.1 µÚÒ»½×¶ÎÄ £¿é


¡°msts.exe¡±ÖØÒªÓÃÓÚ½âÃܲ¢ÔÚÄÚ´æÖмÓÔØÏÂÒ»½×¶ÎµÄÖ°ÄÜÄ £¿é¡£Æä½«×ÔÉí¼Ù×°³ÉIntelÎÞÏßÇý¶¯ÀûÓ÷¨Ê½£¬²¢¸½ÓоßÌåµÄÎļþ×¢Ã÷ºÍ°æ±¾ºÅ£¨Èçͼ4-10£©£¬ÒԴ˹ƻ󹥻÷Ö¸±ê¡£


640?wx_fmt=png

ͼ4-10 ¡°msts.exe¡±ÎļþÊôÐÔ¾ßÌåÐÅÏ¢


¸ÃDropperÄ £¿éµÄÈë¿ÚµãÔÚWindowsFormsApplication1´¦£¨Èçͼ4-11£©£¬ÆäÊ×ÏÈͨ¹ýŲÓÃSelectedCardÀàÖеÄD_D_D_Dº¯Êý¶ÔÃûΪ¡°xor4¡±µÄ×ÊÔ´Êý¾Ý½øÐнâÃÜ¡£


640?wx_fmt=png

ͼ4-11 DropperÄ £¿éµÄÈë¿Úº¯Êý


½âÃÜËã·¨ÊÇÑ­»·Òì»òÔËË㣬Æä¹Ì¶¨ÃÜԿΪ¡°RR5IRBNF5F4GN7997QFBYY¡±£¬½âÃÜ´úÂëÈçͼ4-12Ëùʾ¡£


4-12.jpg640?wx_fmt=png

ͼ4-12 ½âÃÜ´úÂë¾ßÌåÄÚÈÝ


ÔÚ½âÃܳöPEÎļþºó£¬DropperÄ £¿éÔò¸½¼ÓÈý¸öÆô¶¯²ÎÊý£¨¡°AcBRmi¡¢S8epuewºÍIntelWireless¡±£©À´¼ÓÔØÖ´Ðеڶþ½×¶ÎµÄÖ°ÄÜÄ £¿é¡£


640?wx_fmt=png

ͼ4-13 ¼ÓÔØÖ´ÐÐÖ°ÄÜ´úÂë


4.3.2 µÚ¶þ½×¶ÎÄ £¿é


¸Ã½×¶ÎÄ £¿éµÄÎļþÃûΪ¡°DriverUpdater.dll¡±£¬µ±´ËÄ £¿éÔËÐк󣬻áÌáÈ¡ºÍ½âÃܵÚÒ»½×¶ÎDropperÄ £¿éÖÐÁíÒ»¸ö×ÊÔ´Îļþ¡°AcBRmi¡±£¬Ö®ºóÔÚÄÚ´æÖмÓÔØÖ´ÐнâÃܳöµÄµÚÈý½×¶ÎµÄPEÎļþ¡£


640?wx_fmt=png

ͼ4-14 ½âÃܺÍÖ´ÐÐPEÎļþµÄÖ°ÄÜ´úÂë


½âÃÜËã·¨ÒÀÈ»ÊÇÑ­»·Òì»òÔËË㣬ÆäÃÜԿΪ¡°CZysHnTTIiop¡±£¬½âÃÜ´úÂëÈçͼ4-15Ëùʾ¡£

640?wx_fmt=png

4-15.jpg

ͼ4-15 Òì»ò½âÃÜËã·¨´úÂë


4.3.3 µÚÈý½×¶ÎÄ £¿é


´ËÖ°ÄÜÄ £¿éµÄÎļþÃû³ÆÊÇ¡°Cyrus.exe¡±£¬ÆäÖØÒª¹¤×÷Ϊ½âÃܺÍÖ´ÐÐ×îÖÕµÄÔ¶¿ØÄ¾Âí¡£
£¨1£©³õʼ»¯½×¶Î


ÔÚÖ´ÐÐÈë¿Úº¯Êý֮ǰ£¬¸ÃÄ £¿é»áÔÚ³õʼ»¯Class3µÄ˽ÓгÉÔ±±äÁ¿byte_Dataʱ£¬ÏÈŲÓÃClass1ÀàµÄ²½Öè½âÃÜ×ÔÉí×ÊÔ´ÎļþKdgv¡£¾ßÌåÈçͼ4-16Ëùʾ¡£


640?wx_fmt=png

ͼ4-16 ½âÃÜ×ÊÔ´Îļþ


×ÊÔ´Êý¾ÝµÄ³õ´Î½âÃÜѡȡµ¥Ò»µÄÒì»ò¼ÓÃÜËã·¨£¬¹Ì¶¨ÃÜԿΪ"dXhhaxrqDcQ"£¬Í¨¹ý¶Ô×ÊÔ´Êý¾ÝµÄÿ¸ö×Ö½Ú×öµ¥Ò»µÄXORÔËËãʵÏÖµÚÒ»´Î½âÃÜ¡£½âÃܺ¯ÊýµÄ´úÂëÈçͼ4-17Ëùʾ¡£


640?wx_fmt=png

ͼ4-17 ½âÃܺ¯Êý´úÂëÄÚÈÝ


µÚÒ»´Î½âÃÜǰºÍ½âÃܺóµÄ×ÊÔ´Êý¾ÝÈçͼ4-18Ëùʾ¡£


4-18.jpg640?wx_fmt=png

ͼ4-18 ³õ´Î½âÃÜǰºóµÄÊý¾ÝÄÚÈÝ


Ö®ºóÔÙ¶ÔµÚÒ»´Î½âÃܺóµÄÊý¾Ý½øÐжþ´Î½âÃÜ£¬Ç°16λΪ½âÃÜÃÜÔ¿¡°0x19 0xEF 0xB6 0xB6 0xE7 0x7E 0x920x92 0x0D 0xA0 0xE0 0x95 0xAD 0x8F 0x6B 0x14¡±£¬ºóÃæ½ôËæ×ŵÄÊÇ´ý½âÃÜÃÜÎÄ¡£½âÃÜǰºóµÄÊý¾ÝÄÚÈÝÈçͼ4-19Ëùʾ¡£


640?wx_fmt=png

ͼ4-19 ¶þ´Î½âÃÜǰºóµÄÊý¾ÝÄÚÈÝ


º¯ÊýÒÔ16×Ö½ÚΪѭ»·£¬½«ÃÜԿͬÃÜÎÄ˳´Î½øÐа´Î»Òì»ò£¬×îÖÕ½âÃܵõ½¡°Stub.exe¡±Îļþ¡£½âÃܺ¯Êý´úÂëÈçͼ4-29Ëùʾ¡£

640?wx_fmt=png

4-20.jpg

ͼ4-20 ½âÃܺ¯Êý´úÂëÄÚÈÝ


³ý´ËÖ®±í£¬¸ÃÄ £¿é»¹»á½«ÌáÈ¡³öµÄÅäÏàÐÅÏ¢Êý¾Ý£¬±ðÀ븳ֵ¸øËüÃÇËù¶ÔÓ¦µÄ˽ÓгÉÔ±±äÁ¿£¬ÔÚÎÒÃÇ·ÖÎöµÄ´Ë°¸ÀýÖУ¬ÆäÅäÖÃÊý¾Ý´ó²¿ÃŵÄÖµ¶¼Îª0¡£¾ßÌåÄÚÈÝÈçͼ4-21Ëùʾ¡£


640?wx_fmt=png

ͼ4-21 ÅäÏàÐÅÏ¢Êý¾ÝÄÚÈÝ


£¨2£©Ö´ÐÐÖ÷Ö°ÄÜ´úÂë


¸ÃÄ £¿éÊ×ÏÈʹÓÃAssembly.GetEntryAssembly().Location»ñÈ¡µ±Ç°¹ý³ÌµÄÈ«õè¾¶¡£½Ó×Åͨ¹ýÅжÏÉÏÎÄÌáµ½µÄ²¿ÃÅ˽ÓгÉÔ±±äÁ¿Ö·´¾ö¶¨ÒªÖ´ÐеÄÁ÷³Ì·ÖÖ§£¬ÆäÖÐÔ̺¬»¥³âÌåµÄ´´½¨¡¢Ðé¹¹»úºÍɳÏäµÄ¼ì²â¡¢ÎļþÏÂÔØ¡¢¿½±´×ÔÉíµÈ¡£ÔÚ±¾°¸ÀýÑù±¾ÖУ¬Æ¾¾ÝÆäÅäÏàÐÅÏ¢À´¿´£¬´ËÄ £¿é½öÖ´ÐÐ×îºóÒ»ÏîÁ÷³Ì£¬Å²ÓÃsmethod_11º¯Êý¡£´úÂëÈçͼ4-22Ëùʾ¡£


640?wx_fmt=png

ͼ4-22 ´úÂëÖ´ÐÐÁ÷³Ì


½øÈëµ½smethod_11º¯Êýºó£¬¸ÃÄ £¿éÏÈŲÓÃClass3.SelectPuppetProcessÀ´Ñ¡ÔñºóÐøÖ´ÐеÄRATÔØÌå¡£ÓÉÓÚ²ÎÊýint_13µÄֵΪ0£¬ËùÒÔ·µ»ØÖµÎªstring_10£¨µ±Ç°Ä £¿éµÄÈ«õè¾¶£©¡£


640?wx_fmt=png

ͼ4-23 ´úÂëÄÚÈÝ


ÔÚÑ¡ÔñÍêRATµÄ¿þÀܹý³Ìºó£¬¸ÃÄ £¿éÔÙŲÓÃsmethod_9º¯Êý£¬ÆäÖвÎÊý1Ϊ×ÔÉí¹ý³ÌµÄÈ«õè¾¶£¬²ÎÊý2Ϊ֮ǰ½âÃܳöµÄPEÎļþÊý¾Ý¡£Ê×ÏÈ£¬¸ÃÄ £¿é³Áд´½¨Ò»¸ö×ÔÉíйý³Ì£¬¶øºóÐ¶ÔØ´Ë¹ý³ÌÓ³Ïñ£¬²¢°Ñ֮ǰ½âÃܳöµÄÐÂPEÍ·²¿£¬ÒÔ¼°½ÚÊý¾Ý˳´ÎдÈ뵽йý³ÌÄ £¿éÖУ¬×îºóÅú¸ÄOEP²¢Æô¶¯ÔËÐУ¨¡°Stub.exe¡±£©¡£

640?wx_fmt=png

4-24.jpg

ͼ4-24 дÈëºÍÖ´ÐÐÐÂPEÎļþ


4.3.4 RATÄ £¿é


ÈçÉÏÎÄËùÊö£¬±»Ö´ÐеÄÃûΪ¡°Stub.exe¡±µÄPEÎļþÔòÊÇ×îÖÕµÄRATÄ £¿é¡£Í¨¹ý¶ÈÎöºÍËÝÔ´ºó·¢ÏÖ£¬¸ÃPEÎļþÊÇÓÃC#˵»°±àдµÄAsyncRATÔ¶¿ØÄ¾Âí¡£³ýÁËÔ¶³Ì×ÀÃæ¼à¿Ø¡¢¼üÅ̼ͼ¡¢¹ý³ÌÖÎÀí¡¢Ô¶³ÌWebCam¡¢Ô¶³ÌShellµÈÖ°ÄÜÒÔ±í£¬Æä»¹Ô̺¬¼ÓÃÜ¡¢·´É³ºÓ×¢·´Ðé¹¹»ú¡¢·´·ÖÎöºÍ·´µ÷ÊÔµÈÆ¥µÐÄ £¿é¡£ÏÂÃæÎÒÃÇ»á¶ÔRATÖеÄÖ÷ÌⲿÃÅ×öÉî¿ÌµÄ·ÖÎö¡£


4-25.jpg640?wx_fmt=png

ͼ4-25Ô¶³Ì·¨Ê½AsyncRAT½ÚÔì¶Ë


£¨1£©³õʼ»¯ÅäÏàÐÅÏ¢


ľÂí·¨Ê½Í¨¹ýŲÓÃSettings.InitializeSettingsº¯ÊýÀ´³õʼ»¯ÅäÏàÐÅÏ¢¡£´Óͼ4-26Öеĺ¯ÊýʵÏÖ´úÂëÄܹ»¿´µ½£¬Æä»áÌáÈ¡³ö¹Ì¶¨µÄÃÜÔ¿²¢Ê¹ÓÃAES256Ëã·¨½âÃܳöËùÓеÄÅäÖÃÊý¾ÝÐÅÏ¢¡£Ô̺¬¶Ë±êÓï¡¢HostÐÅÏ¢¡¢°æ±¾ºÅ¡¢PastebinÐÅÏ¢¡¢½âÃÜÃØÔ¿¡¢SSLͨѶ֤Êé¼°Ö¤ÊéÊðÃûµÈÐÅÏ¢£¬Ö®ºóŲÓÃSettings.VerifyHashº¯Êý¶ÔÖ¤Êé½øÐÐÑéÖ¤¡£


4-26.jpg640?wx_fmt=png

ͼ4-26 ³õʼ»¯ÅäÏàÐÅÏ¢


½âÃÜÖ®ºóµÄÅäÏàÐÅÏ¢Èçͼ4-27Ëùʾ¡£


4-27.jpg640?wx_fmt=png

ͼ4-27 ÅäÏàÐÅÏ¢¾ßÌåÄÚÈÝ


£¨2£©¼ì²âÔËÐл·¾³


ΪÁËÌÓ±ÜɳÏä/°²È«ÈËÔ±µÄ¼ì²â£¬Ä¾Âí·¨Ê½Ê¹ÓÃÁ˸÷Àà¼ø±ðɳÏä/Ðé¹¹»úµÄ¼¼Êõ£¬ÓÃÓÚÅжÏ×ÔÉí·¨Ê½µØµãµÄÔËÐл·¾³£¬ÈôÊÇ·¢ÏÖÊÇÔÚÐé¹¹»·¾³£¬»òÊDZ»µ÷ÊÔ״̬£¬·¨Ê½ÔòÖ±½ÓÍ˳ö¡£´Ó¶ø´ïµ½°µ²Ø×ÔÉí£¬¶ã±Ü¼ì²âµÄÖ÷ÕÅ¡£ÏÂÃæÊǸÃľÂíʹÓõ½µÄ¼¼Êõ¡£


  • VMWAREºÍVirtualBoxÐé¹¹»úµÄ¼ì²â¡£

640?wx_fmt=png

ͼ4-28 Ðé¹¹»úµÄ¼ì²â


  • SandBoxµÄ¼ì²â¡£


640?wx_fmt=png4-29.jpg

ͼ4-29 É³ºÐµÄ¼ì²â


  • ÅжϷ¨Ê½×ÔÉíÊÇ·ñ±»µ÷ÊÔ¡£

640?wx_fmt=png

4-30.jpg

ͼ4-30 µ÷ÊÔ»·¾³µÄ¼ì²â


  • ͨ¹ýÅжϻñÈ¡µÄÓ²ÅÌÈÝÁ¿ÊÇ·ñ´óÓÚ6100000000L£¨56.81G£©£¬À´¼ì²âÊÇ·ñÎªÕæÊµ»úе»òÐé¹¹»·¾³¡£


4-31.jpg640?wx_fmt=png

ͼ4-31 ÅжÏÓ²ÅÌÈÝÁ¿


£¨3£©×°ÖûúÔì


ľÂí·¨Ê½µÄ×°ÖûúÔìÔ̺¬¹ý³ÌΨһÐÔÅжϡ¢ÔÚËÞÖ÷»úµÄÓÆ¾Ã»¯ÉèÖúÍÊØ»¤¹ý³ÌÉèÖá£¸ÃľÂíÒÔ½âÃÜÅäÏàÐÅÏ¢ÖеÄMTX×Ö´®"AsyncMutex_s8H9OlmYu¡±ÎªÃûÀ´´´½¨»¥³âÌ壬ÒÔ±£ÕÏÔËǰ¹ý³ÌµÄΨһÐÔ¡£



4-32.jpg640?wx_fmt=png

ͼ4-32 ´´½¨»¥³âÌå


Æä»¹»áÅжϵ±Ç°Ö´ÐÐÎļþõè¾¶Óë×°ÖÃĿ¼ÊÇ·ñÒ»Ö£¬ÈôÊÇÒ»Ñù£¬Ôò´ú±í¸ÃÄ £¿éÒÑ×°Öùý£¬×°ÖÃÖ°Äܱ㲻ÔÙÖ´ÐС£Èç²»Ò»Ñù£¬¸ÃľÂíÔò»áͨ¹ý¶Ô±ÈϵͳÖÐÔËÐеĹý³ÌÃûÀ´È·±£ÔËǰ¹ý³ÌµÄΨһÐÔ¡£¾ßÌå´úÂëÈçͼ4-33Ëùʾ¡£


4-33.jpg640?wx_fmt=png

ͼ4-33 ÅжÏ×°ÖÃõè¾¶


Ö®ºó£¬Ä¾Âí·¨Ê½Æ¾¾Ýµ±Ç°ÊÇ·ñΪÖÎÀíÔ±Ö´ÐÐȨÏÞ£¬À´Ñ¡ÔñÊÇͨ¹ý×°ÖôòË㹤×÷»¹ÊÇдÈ뿪»ú×ÔÆô¶¯ºÅÁîʵÏÖÓÆ¾Ã»¯¡£¾ßÌå´úÂëÈçͼ4-34Ëùʾ¡£


4-34.jpg640?wx_fmt=png

ͼ4-34 ×°ÖôòË㹤×÷»òÔö³¤×ÔÆô¶¯


ÔÚʵÏÖÓÆ¾Ã»¯²Ù×÷ºó£¬Ä¾Âí·¨Ê½½«×ÔÉí³ÁÐÂдÈëµ½×°ÖÃĿ¼Ï²¢¶¨ÃûΪָ¶¨ÎļþÃû£¨chromgoogle.exe£©¡£¶øºóÔÙÔÚһʱĿ¼ÏÂÌìÉúºÍÖ´ÐÐ.batÅú´¦Öþ籾Îļþ¡£¸ÃbatÎļþÓÃÓÚÔËÐÓ×°chromgoogle.exe¡±¿ÉÖ´ÐÐÎļþ¼°×ÔÉíɾ³ý¡£¾ßÌåÄÚÈÝÈçͼ4-35Ëùʾ¡£

640?wx_fmt=png

4-35.jpg

ͼ4-35 ¾ç±¾ÎļþÄÚÈÝ


×îºó£¬Ä¾Âí·¨Ê½Í¨¹ýÌáÉýµ±Ç°¹ý³ÌȨÏÞ¼°ÉèÖÃÏß³ÌʼÖÕ´¦ÓÚÖ´ÐÐ״̬·½Ê½£¬À´ÊµÏÖÊØ»¤¹ý³Ì¡£


640?wx_fmt=png4-36.jpg

ͼ4-36 ¹ý³ÌÊØ»¤ÊµÏÖ´úÂë


£¨4£©ÉÏÏß»úÔì


ÔÚ×°ÖûúÔìÉèÖÃʵÏÖºó£¬Ä¾Âí·¨Ê½Ôòͨ¹ýÅäÏàÐÅÏ¢ÖеÄIPºÍ¶Ë¿ÚÓë½ÚÔì¶Ë·þÎñÆ÷³ÉÁ¢SSLºÍ̸ÏνÓ¡£´Ëʱ¸ÃľÂí»áÍøÂçÊÜϰȾÖ÷»úµÄϵͳÐÅÏ¢£¬²¢°ÑÕâЩÐÅϢѹËõºó×÷ΪÉÏÏß°ü·¢Ë͵½C&C·þÎñÆ÷¡£ÉÏÏß°üµÄÄÚÈÝÔ̺¬Ö÷»úÉ豸µÄÓû§Ãû¡¢ÏµÍ³°æ±¾ºÅ¡¢ÖÎÀíÔ¹ØËºÅºÍľÂí·¨Ê½µ±Ç°Ö´ÐÐõè¾¶¡¢°æ±¾ºÅ¡¢×°Öù¦·òµÈÓйØÐÅÏ¢¡£Í¨¹ý¶ÔľÂí·¨Ê½µÄ·ÖÎö£¬ÎÒÃÇ·¢ÏÖÉÏÏß°üµÄ³¤¶ÈÊDz»¹Ì¶¨µÄ¡£GA»Æ½ð¼×ADLab×êÑÐÔ±ÔÚ¶ÔÉÏÏß°üÌåʽ×ö½âÎö¡¢ÌáÈ¡ºó£¬Õû¶Ù×ۺϳöľÂí·¨Ê½ÉÏÏßÊý¾Ý°üÌåʽºÍÉÏÏßÊý¾Ý°üÄÚÈÝÌåʽ¡£¾ßÌåÈç±í4-1ºÍͼ4-37£¨ÆäÖÓ×°ÂÌÉ«ºá¸ñ¡±×÷Ϊһ×éÊý¾ÝµÄÔ׸îÏߣ©Ëùʾ¡£



Êý¾Ý´óÓ×

Êý¾Ý×¢Ã÷

Êý¾ÝÄÚÈÝ

0x01

×Ó°üÊýÁ¿  £¨ÒÔ×éΪµ¥Ôª£©

0x8D£¨HEXÖµ¹Ì¶¨£©

0x01

Ãû³Æ³¤¶È

0xA6£¨HEXÖµ¹Ì¶¨£©

0x06

Ãû³Æ

¡°Packet¡±£¨×Ö·û´®Öµ¹Ì¶¨£©

0x01

°üÃû³¤¶È

0xAA£¨HEXÖµ¹Ì¶¨£©

0x0A

ÉÏÏß°üÃû

¡°ClientInfo¡±£¨×Ö·û´®Öµ¹Ì¶¨£©




0x01

Ãû³Æ³¤¶È

0xA4£¨HEXÖµ¹Ì¶¨£©

0x04

Ãû³Æ

¡°HWID¡±£¨×Ö·û´®Öµ¹Ì¶¨£©

²»¹Ì¶¨

±êʶÂ볤¶È

²»¹Ì¶¨£¨Èç0xB4£©

²»¹Ì¶¨

Ψһ»úе±êʶÂë

²»¹Ì¶¨£¨Èç¡°F40DD340EC6FDDB01847140¡±£©




0x01

Ãû³Æ³¤¶È

0xA4£¨HEXÖµ¹Ì¶¨£©

0x04

Ãû³Æ

¡°User¡±£¨×Ö·û´®Öµ¹Ì¶¨£©

²»¹Ì¶¨

Óû§Ãû³¤¶È

²»¹Ì¶¨£¨Èç0xAA£©

²»¹Ì¶¨

Óû§Ãû

²»¹Ì¶¨£¨Èç¡°xxx¡±£©




0x01

Ãû³Æ³¤¶È

0xA4£¨HEXÖµ¹Ì¶¨£©

0x04

Ãû³Æ

¡°Path¡±£¨×Ö·û´®Öµ¹Ì¶¨£©

²»¹Ì¶¨

õè¾¶³¤¶È

²»¹Ì¶¨

²»¹Ì¶¨

¶ñÒâ´úÂ뵱ǰִÐÐõè¾¶

²»¹Ì¶¨




0x01

Ãû³Æ³¤¶È

0xA7£¨HEXÖµ¹Ì¶¨£©

0x07

Ãû³Æ

¡°Version¡±£¨×Ö·û´®Öµ¹Ì¶¨£©

²»¹Ì¶¨

°æ±¾ºÅ³¤¶È

²»¹Ì¶¨£¨Èç0xA7£©

²»¹Ì¶¨

¶ñÒâ´úÂë°æ±¾ºÅ

²»¹Ì¶¨




0x01

Ãû³Æ³¤¶È

0xA5£¨HEXÖµ¹Ì¶¨£©

0x05

Ãû³Æ

¡°Admin¡±£¨×Ö·û´®Öµ¹Ì¶¨£©

²»¹Ì¶¨

ÖÎÀíÔ¹ØËºÅÃû³¤¶È

²»¹Ì¶¨£¨Èç0xA5£©

²»¹Ì¶¨

ÖÎÀíÔ¹ØËºÅÃû

²»¹Ì¶¨£¨Èç¡°Admin¡±£©




0x01

Ãû³Æ³¤¶È

0xAB£¨HEXÖµ¹Ì¶¨£©

0x0B

Ãû³Æ

¡°Performance¡±£¨×Ö·û´®Öµ¹Ì¶¨£©

²»¹Ì¶¨

´°¿ÚÐÅÏ¢³¤¶È

²»¹Ì¶¨

²»¹Ì¶¨

Óû§Ç°Ì¨´°¿ÚÐÅÏ¢

²»¹Ì¶¨




0x01

Ãû³Æ³¤¶È

0xA8£¨HEXÖµ¹Ì¶¨£©

0x08

Ãû³Æ

¡°Pastebin¡±£¨×Ö·û´®Öµ¹Ì¶¨£©

²»¹Ì¶¨

PastebinÖµ³¤¶È

²»¹Ì¶¨£¨0xA4£©

²»¹Ì¶¨

ÅäÖÃÖÐPastebinµÄÖµ

²»¹Ì¶¨£¨Èç¡°null¡±£©




0x01

Ãû³Æ³¤¶È

0xA9£¨HEXÖµ¹Ì¶¨£©

0x09

Ãû³Æ

¡°Antivirus¡±£¨×Ö·û´®Öµ¹Ì¶¨£©

²»¹Ì¶¨

ÐÅÏ¢³¤¶È

²»¹Ì¶¨

²»¹Ì¶¨

ɱ¶¾Èí¼þÐÅÏ¢

²»¹Ì¶¨£¨Èç¡°N/A¡±£©




0x01

Ãû³Æ³¤¶È

0xA9£¨HEXÖµ¹Ì¶¨£©

0x09

Ãû³Æ

¡°Install¡±£¨×Ö·û´®Öµ¹Ì¶¨£©

²»¹Ì¶¨

ÐÅÏ¢³¤¶È

²»¹Ì¶¨£¨Èç0xB1£©

²»¹Ì¶¨

¶ñÒâ´úÂë×°Öù¦·òÐÅÏ¢

²»¹Ì¶¨




0x01

Ãû³Æ³¤¶È

0xA4£¨HEXÖµ¹Ì¶¨£©

0x04

Ãû³Æ

¡°Pong¡±£¨×Ö·û´®Öµ¹Ì¶¨£©




0x01

Ãû³Æ³¤¶È

0xA5£¨HEXÖµ¹Ì¶¨£©

0x05

Ãû³Æ

¡°Group¡±£¨×Ö·û´®Öµ¹Ì¶¨£©

²»¹Ì¶¨

GroupÖµ³¤¶È

²»¹Ì¶¨£¨Èç0xA7£©

²»¹Ì¶¨

ÅäÖÃÖÐGroupµÄÖµ

²»¹Ì¶¨£¨Èç¡°Default¡±£©


±í4-1 ÉÏÏßÊý¾Ý°üÌåʽ


640?wx_fmt=png

ͼ4-37 ÉÏÏßÊý¾Ý°üÄÚÈÝÌåʽ


ÏÂÃæÊÇľÂí·¨Ê½·¢·îÉÏÏßÒªÇóµÄ¾ßÌå²Ù×÷²½Ö裺


  • ²½Öè1

ÆäÊ×ÏÈ»á¶ÔÅäÏàÐÅÏ¢ÖÓ×°Pastebin¡±µÄÖµ×öÅжÏ£¬ÈôÊDz»ÎªNULL£¬ÔòʹÓÃwebClient.DownloadString²½Öè»ñÈ¡·þÎñ¶ËµÄÉÏÏßÓòÃû/IPºÍ¶Ë±êÓ´Ó¡°Pastebin¡±ÉÏÌáÈ¡£©¡£²¿ÃÅ´úÂëÈçͼ4-38Ëùʾ¡£


640?wx_fmt=png

ͼ4-38 ´Ó¡°Pastebin¡±ÉÏÌáÈ¡ÉÏÏßÓòÃûºÍ¶Ë±êÓï


ÈôÊÇΪNULL£¬ÔòÖ±½Ó´ÓÅäÏàÐÅÏ¢ÖÐÌáÈ¡³ö¶ÔÓ¦µÄÉÏÏßÓòÃû/IPºÍ¶Ë±êÓÒÔ¶ººÅ×÷Ϊ·Ö¸ô·û£©£¬ÕâÅú×¢¸ÃľÂí·¨Ê½ÊÇÓµÓÐÅäÖöà¸öC2µÄÖ°ÄÜ£¬¹¥»÷Õß¿ÉÄܽýݵØÔö³¤¶à¸ö±¸ÓÃC2£¬¼´±ãÆäÖÐÒ»²¿Ãű»×è¶Ï£¬Ò²¿ÉÄܳÁ»ñ½ÚÔìȨ¡£¾ßÌå´úÂëÈçͼ4-39Ëùʾ¡£


4-39.jpg640?wx_fmt=png

ͼ4-39 ´ÓÅäÏàÐÅÏ¢ÖÐÌáÈ¡ÉÏÏßÓòÃûºÍ¶Ë±êÓï


  • ²½Öè2

ľÂí·¨Ê½ÔÚÓë½ÚÔì¶ËÏνӳɹ¦ºó£¬±ãÆðͷŲÓÃ×Ô½ç˵ÀಽÖèIdSender.SendInfo²½Öè£¬ÍøÂçÊÜϰȾÖ÷»úºÍľÂí×ÔÉí°æ±¾µÈÓйØÐÅÏ¢£¬ÕâЩÐÅÏ¢»á±»Öð¸öµÄÖü´æÔÚMsgPackÀàÖС£»ñÈ¡É豸ÐÅÏ¢´úÂëÈçͼ4-40Ëùʾ¡£


640?wx_fmt=png

ͼ4-40 »ñÈ¡É豸ÐÅÏ¢


  • ²½Öè3

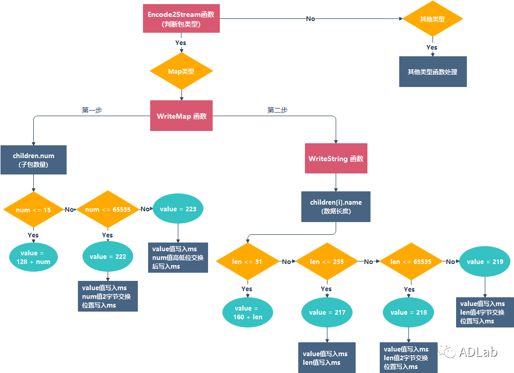
ÔÚ´ËÖ®ºó£¬Ä¾Âí·¨Ê½Å²ÓÃmsgPack.Encode2Bytesº¯Êý¶ÔÉÏÏß°üÊý¾Ý½øÐзâ°ü¡£¸Ãº¯ÊýÊ×ÏÈ»áÖ´ÐÐthis.Encode2Stream²½Ö裬ͨ¹ýµ÷ÊÔ·ÖÎöµÃÖª£¬ÓÉÓÚ¸ÃľÂíÊÇʹÓÃmapÀàÐÍÀ´´æ´¢ÉÏÏßÊý¾Ý£¬ÄÇô´Ë´¦±ã»áŲÓÃthis.WriteMap²½ÖèÀ´²Ù×÷ÉÏÏß°ü¡£


640?wx_fmt=png

ͼ4-41 Å²ÓÃthis.WriteMap²½Öè


ľÂí·¨Ê½·â°üÖ°ÄÜÖØÒªÊÇÔÚEncode2Stream²½ÖèÖÐʵÏÖ£¬ÎªÁËÄܸüÖ±¹ÛµØ½«ÉÏÏßÊý¾Ý°ü´¦ÖÃÁ÷³Ìչʾ¸ø¶ÁÕߣ¬ÎÒÃÇÒÔ±¾°¸Àý×÷Ϊ²Î¿¼£¬»æÔì³öÕû¸ö·â°üµÄÁ÷³Ìͼ£¨Èçͼ4-42£©¡£


640?wx_fmt=png

ͼ4-42 Êý¾Ý°ü·â°üÁ÷³Ìͼ


ÎÒÃÇͨ¹ý¶Ô·â°üº¯ÊýµÄ½»²æÒýÓýøÐоßÌå·ÖÎöºó£¬µÃ³ö¸ÃľÂí·¨Ê½µÄÉÏÏß°ü£¨ÒÔ¼°ºóÐøµÄÐÄÌø°üºÍ½ÚÔìÖ¸Áî°ü£©¾ùѡȡ´Ë·½Ê½½øÐд¦ÖᣱØÒª³ö¸ñ°ÑÎȵÄÊÇ£¬´ú±íÆä×Ó°üµÄÊýÁ¿Öµ£¨value£©¡¢Ãû³ÆºÍÊý¾ÝµÄ³¤¶ÈÖµ£¨value£©£¬ÏÖʵÉ϶¼ÊÇÏȶÔÕâЩÊý¾ÝµÄÕæÊµÖµ£¨numºÍlen£©×öÅжÏ£¬ÔÙ½«ÕæÊµÖµÓë¶ÔÓ¦µÄ¹Ì¶¨ÖµÏà¼Ó£¬×îºóµÃ³övalueÖµ¡£·¢ËͰüÌåʽÈç±í4-2Ëùʾ£¨¿É½áºÏͼ4-37Àí½â£©¡£


×Ó°üÊýÁ¿

£¨/×飩

³¤¶È

£¨×Ó°ü1name£©

Êý¾Ý

£¨×Ó°ü1name£©

³¤¶È

£¨×Ó°ü1data£©

Êý¾Ý

£¨×Ó°ü1data£©

×Ó°ü2

¡­

num

name_value

string_name

data_value

string_data

¡­¡­

±í4-2 Êý¾Ý°üÌåʽ


  • ²½Öè4

ÔÚ·â°ü½áÊøºó£¬Ä¾Âí·¨Ê½Ê¹ÓÃGZipStreamÀàµÄ²½Öè¶ÔÉÏÏß°ü½øÐÐѹËõ´¦ÖᣴúÂëÈçͼ4-43Ëùʾ¡£


4-43.png

ͼ4-43 Êý¾Ý°üѹËõ´¦ÖÃ


  • ²½Öè5

×îºó£¬¸ÃľÂí»á½«Êý¾Ý°ü°ü³¤ºÍÊý¾Ý°ü£¨»ñÈ¡µÄÐÅÏ¢£©·ÖÁ½¸ö°ü˳´Î·¢Ë͸ø½ÚÔì¶ËÉêÇëÉÏÏß¡£


640?wx_fmt=png

ͼ4-44 ·¢ËÍÊý¾Ý°ü

£¨5£©ÐÄÌø»úÔì


ľÂí·¨Ê½Í¨¹ýʹÓÃTimerÀàʵÏÖÁË×ÔÉíµÄÐÄÌø»úÔì¡£ÆäÖØÒªÖ°ÄÜÊÇÿ10µ½15ÃëÏò½ÚÔì¶Ë·¢ËÍÐÄÌø°ü£¬ÐÄÌø°üÄÚÈÝÔ̺¬°üÃûºÍ±»Ï°È¾Ö÷»úϵͳÓû§Ç°Ì¨´°¿ÚÐÅÏ¢¡£


640?wx_fmt=png

ͼ4-45 ·¢ËÍÐÄÌø°ü


ÓÉͼ4-45ÖеĴúÂëʵÏֿɼû£¬¸ÃÔ¶³ÌľÂíÐÄÌø°üµÄÊý¾ÝÊÇͬÑùʹÓÃMsgPack.Encode2Byte²½Öè½øÐзâ°ü´¦ÖõÄ¡£


£¨6£©Ô¶³Ì½ÚÔì


ÔÚÕë¶ÔľÂí·¨Ê½´¦ÖýÚÔìºÅÁÃŽøÐоßÌå·ÖÎöʱ£¬ÎÒÃÇ·¢´Ë¿Ì±»¿Ø¶ËľÂíµÄ¶ñÒâ´úÂëÖУ¬²¢Î´Ô̺¬ÈκÎÔ¶³ÌÖ¸ÁîµÄ¾ßÌåʵÏÖÖ°ÄÜ´úÂë¡£Òò¶øÎÒÃÇÕë¶Ô½ÚÔì¶ËºÍ±»¿Ø¶Ë×ö½øÒ»²½µÄµ÷ÊԺ͹۲ìºó£¬·¢ÏÖËùÓиúÔ¶³Ì²Ù×÷ÓйصÄÖ°ÄÜ´úÂ룬¶¼ÊÇÆ¾¾ÝÆäÖ°ÄܽøÐйéÀàÇÒ±»·â×°ÔÚ·ÖÆçµÄDLLÄ £¿éÖС£µ±½ÚÔì¶ËÔÚÖ´ÐÐÔ¶³Ì²Ù×÷ʱ£¬ÔòÊ×ÏÅ×ë±»¿Ø¶Ë·¢ËÍÌØ¶¨µÄÊý¾Ý°ü½øÐн»»¥£¬½Ó×ÅÔÙ½«Ñ¹ËõºóµÄÖ°ÄÜÄ £¿é¸½¼Óµ½Êý¾Ý°üÖз¢Ë͸ø±»¿Ø¶Ë£¬Óɱ»¿Ø¶ËÒÔ²»Â䵨´ó¾ÖÔÚÄÚ´æÖмÓÔØÖ´ÐУ¬À´ÊµÏÖ½ÚÔì¶ËÖ¸¶¨µÄ½ÚÔìºÅÁͨ¹ýѡȡ¡°propelling in use£¬destory after use¡±µÄ¹¤×÷ģʽ£¬¹¥»÷Õß¼ÈÄܹ»½Ã½ÝµØµ÷ÕûľÂí·¨Ê½µÄÅäÏàÐÅÏ¢£¬ÓÖÄܽÏÓÐЧµØÔ¤·Àȡ֤·ÖÎöÈËÔ±»ñÈ¡ÆäÖ÷Ìâ¹¥»÷Ä £¿é£¬ÇÒÔڿ϶¨Ë®Æ½ÉÏ´ïµ½ÃâɱºÍÈÆ¹ý°²È«»úÔìµÄ³ÉЧ¡£Í¼4-46ÊÇľÂí·¨Ê½ÔÚÖ´ÐнÚÔìºÅÁîʱ£¨ÒÔ¡°Ô¶³Ì½ÚÔì×ÀÃæ¡±Ö¸ÁîΪÀý£©£¬Á½¶ËÖ®¼äµÄ¾ßÌå²Ù×÷Á÷³Ìͼ¡£


640?wx_fmt=png

ͼ4-46 Ô¶³Ì²Ù×÷½»»¥Á÷³Ìͼ


¸ÃÔ¶¿ØÄ¾Âí·¨Ê½×ܹ²ÓÐÊ®¼¸¸ö¿ÉÖ´ÐÐÖ÷ÌâÖ°ÄÜÄ £¿é£¬ÆäÖÐÔ̺¬Ô¶³Ì×ÀÃæ¼à¿Ø¡¢Webcam¼à¿Ø¡¢¼üÅ̼ͼ¡¢Îļþ²éÕÒ¡¢Ô¶³Ìshell¡¢Bots KillerÒÔ¼°DDos¹¥»÷µÈÖ°ÄÜ¡£±í4-3ÁгöÁËËùÓÐÄ £¿éµÄÃû³ÆÒÔ¼°ÆäËù¶ÔÓ¦µÄÖ°ÄÜ¡£


Ä £¿éÃû³Æ

Ä £¿éÖ°ÄÜ

Chat.dll

Chat

Extra.dll

Visit  Website /Send MessageBox /Get Admin Privileges / Disable Windows Defender  /Set Wallpaper

FileManager.dll

File  Manager

FileSearcher.dll

File  Searcher

LimeLogger.dll

Keylogger

Miscellaneous.dll

BotsKill  /USB Spread /Seed Torrent /Remote Shell /DOS Attack /Execute.NET Code

Options.dll

Report  Window

ProcessManager.dll

Process  Manager

Recovery.dll

Password  Recovery

RemoteCamera.dll

Webcam

RemoteDesktop.dll

Remote  Desktop

SendFile.dll

Send  File To Disk

SendMemory.dll

Send  File To Memory

±í4-3 Ö÷ÌâÄ £¿éÖ°ÄܽâÎö


±í4-4Ϊ²¿ÃŹ¥»÷Ö¸ÁîÊý¾Ý°üµÄÄÚÈÝ¡£ÆäÖлÆÉ«±ê×¢²¿ÃÅΪ£ºµ±½ÚÔì¶ËÒªÖ´ÐÐÔ¶³Ì½ÚÔì²Ù×÷ʱ£¬ÆäÓë±»¿Ø¶Ë½»»¥µÄͨÓÃÊý¾Ý°üÌåʽ£¨³ý¡°string_SHA256¡±ºÍ¡°Ñ¹ËõºóµÄ¶þ½øÔìÊý¾Ý¡±ÒÔ±í£¬ÆäËûÄÚÈݶ¼Ò»Ñù£©£¬ÆäÓà¶¼ÊÇÆäËûÓйزÙ×÷µÄÐÅÏ¢Ö¸Áî¡£


Êý¾ÝÄÚÈÝ

Êý¾Ý×¢Ã÷

¡°Packet¡±¡°plugin¡±

¡°DLL¡±¡°string_SHR256¡±£¨ÓÉC&C·þÎñÆ÷ÌáÒ飩

------------------------------------------------------

¡°Packet¡±¡°SendPlugin¡±

¡°DLL¡±¡°string_SHR256¡±£¨ÓÉRATÌáÒ飩

------------------------------------------------------

¡°Packet¡±¡°plugin¡±

¡°DLL¡±¡°Ñ¹ËõºóµÄ¶þ½øÔìÊý¾Ý¡±

¡°Hash¡±¡°string_SHR256¡± £¨ÓÉC&C·þÎñÆ÷ÌáÒ飩

¶¯Ì¬»Ø´«¸÷Àà½ÚÔìÖ¸ÁîÖ°ÄÜÄ £¿éÊý¾Ý°ü¡£

¡°Packet¡±¡°dos¡±

¡°Option¡±¡°postStart¡±

¡°Host¡±¡°string_host¡±

¡°Port¡±¡°string_port¡±

¡°Timeout¡±¡°string_timeout¡±

DDos¹¥»÷ÓйØÅäÏàÐÅÏ¢

¡°Packet¡±¡°fileManager¡±

¡°Command¡±¡°getPath¡±

¡°Path¡±¡°string_path¡±

------------------------------------------------------

¡°Packet¡±¡°fileManager¡±

¡°Command¡±¡°getDriver¡±

Ô¶³ÌÎļþÖÎÀíÓйزÙ×÷ÐÅÏ¢

¡°Packet¡±¡°keylogger¡±

¡°isON¡±¡°false¡±

¼üÅ̼ͼÓйزÙ×÷ÐÅÏ¢

¡°Packet¡±¡°processManager¡±

¡°Option¡±¡°Kill¡±

¡°ID¡±¡°string_id¡±

------------------------------------------------------

¡°Packet¡±¡°processManager¡±

¡°Option¡±¡°List¡±

¹ý³ÌÖÎÀíÓйزÙ×÷ÐÅÏ¢

¡°Packet¡±¡°ShellWriteInput¡±

¡°WriteInput¡±¡°string_txt¡±

------------------------------------------------------

¡°Packet¡±¡°ShellWriteInput¡±

¡°WriteInput¡±¡°exit¡±

Ô¶³ÌShellÖ´ÐÐÓйزÙ×÷ÐÅÏ¢

±í4-4 ¹¥»÷Ö¸ÁîÊý¾Ý°ü½âÎö


 Îå¡¢×Ü ½á


ͨ¹ý¶ÈÎöÄܹ»¿´³ö£¬¡°APT-C-36äÑÛÓ¥¡±×éÖ¯ÖØÒªÑ¡È¡µÄÊÖ·¨ÊÇÍøÂç´¹µö¹¥»÷£¬¼´ÒÔʹÓôøÓÐÉ繤¼Ù×°µÄÓʼþ£¨·Âð¹ú¶Èµ±²¿ÃÅÃÅ£©×÷Ϊ¹¥»÷Èë¿Ú£¬ÀûÓõͲéɱÂʵÄÓʼþ¸½¼þ£¨ÓÃÓÚÈÆ¹ýÓÊÏäÍø¹Ø£©ÏòÖ¸±êÖ÷»úͶ·ÅºóÃÅ·¨Ê½¡£ÔÚÇÖÈëÖ÷»úÉ豸ºó£¬ÔÙͨ¹ý¶à²ãǶÌ×¼ÓÔØ¡¢Ðé¹¹»úɳÏä¼ì²â¼°Ö°ÄÜÄ £¿é¶¯Ì¬ÍÆË͵ȼ¼Êõ¼¿Á©£¬´ïµ½ÔÚÖ¸±êÖ÷»úÉϳ־ÃÂñ·ü¶ø²»±»·¢ÏֵijÉЧ¡£Í¬Ê±£¬½áºÏ¶Ô¸Ã×éÖ¯º¹Ç๥»÷±øÆ÷µÄÉî¿Ì×êÑÐÎÒÃÇ·¢ÏÖ£¬ÎªÁËÓ¦¶Ô²»ÐݽøÈ¡µÄ°²È«·ÀÓùºÍ¼ì²â£¬¸ÃºÚ¿Í×éÖ¯¸Ä½øÁËÆä¹¥»÷Õ½Êõ£¬ËùʹÓõĺóÃÅľÂí¹¤¾ß¸ü¸´ÔÓ¡¢Æ¥µÐÐÔ¸üÇ¿£¬ÕâÅú×¢¸Ã×éÖ¯ÔÚ³ÖÐøµØ¸üеü´ú¶ñÒâ´úÂëµÄÖ°ÄܺÍ״̬£¬²¢³öÏÖ³öÖ°ÄÜÄ £¿é»¯µÄÇ÷Ïò¡£


¼øÓڸúڿÍ×éÖ¯³Ö¾Ãͨ¹ý´¹µöÓʼþÒÔ¼°OfficeVBAºê½øÐй¥»÷µÄ¹ßÓü¿Á©£¬ÎÒÃǽ¨ÒéÓйØÓû§²»ÒªÇáÒ×´ò¿ªºÍÏÂÔØÎ´ÖªÆðÔ´µÄÓʼþ¸½¼þ¼°Á´½Ó£¬×öºÃÓʼþϵͳµÄ·À»¤£¬ÈçÓбØÒª¿Éͨ¹ý´ò¿ªOfficeÎĵµÖеģºÎļþ-Ñ¡Ïî-ÐÅÀµÖÐÐÄ-ÐÅÀµÖÐÐÄÉèÖÃ-ºêÉèÖã¬À´½ûÓÃËùÓкê´úÂëÖ´ÐС£Ò»µ©ÏµÍ³»ò·þÎñÆ÷³öÏÖÒì³£ÐÐΪ£¬ÊµÊ±»ã±¨²¢ÇëרҵÈËÔ±½øÐÐÅŲ飬ÒÔ½â³ý°²È«Òþ»¼¡£

 


IOC

SHAR¡¤1

612b7cd95eb317c2931d89acfb1c99506d799d26

ee42b8a4b53c8363828b9bc732045aa248e1d64a

e9e0871d37d1765756175e8931eedadb3f210b9b

e9e0871d37d1765756175e8931eedadb3f210b9b

c277bb8d01cb3e9d18d5378c6f518f4faca508fb

b586969a25aca22612ff59978d3a6062663baa86

79bf3730a7089b5c108bad883c1cc9a3779cb366

IP

128.90.112.142

128.90.112.231

128.90.105.72

URL

https://acortaurl.com/diangovocestadodecuentadeudaquotamp___P

https://acortaurl.com/activarcedulaonlineregistraduriagovcoquotamp__

https://yip.su/2oTZk

https://acortaurl.com/pdfproceso00910020190976543

https://acortaurl.com/diangovcodocumentos2019deudaalafecha0393948amp_



GA»Æ½ð¼×»ý¼«·ÀÓù³¢ÊÔÊÒ£¨ADLab£©


ADLab³ÉÁ¢ÓÚ1999Ä꣬ÊÇÖйú°²È«ÐÐÒµ×îÔç³ÉÁ¢µÄ¹¥·À¼¼Êõ×êÑг¢ÊÔÊÒÖ®Ò»£¬Î¢ÈíMAPP´òËãÖ÷Ìâ³ÉÔ±£¬¡°ºÚȸ¹¥»÷¡±¸ÅÏëÊ×ÍÆÕß¡£½ØÖ¹Ä¿Ç°£¬ADLabÒÑͨ¹ýCVEÀۼư䲼°²È«·ì϶½ü1100¸ö£¬Í¨¹ý CNVD/CNNVDÀۼư䲼°²È«·ì϶900Óà¸ö£¬³ÖÐøÎ¬³Ö¹ú¼ÊÍøÂ簲ȫÁìÓòÒ»Á÷Ë®×¼¡£³¢ÊÔÊÒ×êÑз½Ïòº­¸Ç²Ù×÷ϵͳÓëÀûÓÃϵͳ°²È«×êÑÓ×¢ÒÆ¶¯ÖÇÄÜÖն˰²È«×êÑÓ×¢ÎïÁªÍøÖÇÄÜÉ豸°²È«×êÑÓ×¢Web°²È«×êÑÓ×¢¹¤¿ØÏµÍ³°²È«×êÑÓ×¢ÔÆ°²È«×êÑС£×êÑгɾÍÀûÓÃÓÚ²úÆ·Ö÷Ìâ¼¼Êõ×êÑÓ×¢¹ú¶È³Áµã¿Æ¼¼ÏîÄ¿¹¥¹Ø¡¢×¨Òµ°²È«·þÎñµÈ¡£


lab.jpg