AndroidÀ¶ÑÀ×Óϵͳ¡°BlueFrag¡±·ì϶·ÖÎö£¨CVE-2020-0022£©
°ä²¼¹¦·ò 2020-02-13Ò»¡¢·ì϶²¼¾°
2020Äê2Ô£¬Android°²È«²¼¸æÖÐÅû¶²¢½¨¸´ÁËÒ»¸öÑϳÁ·ì϶£¬·ì϶±àºÅΪCVE-2020-0022£¬ÓÖ³ÆBlueFrag£¬¿ÉÓ°ÏìAndroidÀ¶ÑÀ×Óϵͳ¡£¸Ã·ì϶ÊÇÒ»¸öÔ¶³Ì´úÂëÖ´Ðзì϶£¬³Ê´Ë¿ÌBluedroidÀ¶ÑÀºÍ̸ջµÄHCI²ã£¬µ±ÎÞÏßÄ£¿é´¦Óڻ״̬ʱ£¬¹¥»÷ÕßÄܹ»ÀûÓÃÀ¶ÑÀÊØ»¤·¨Ê½ÌáÉýȨÏÞ½ø¶øÔÚÉ豸ÉÏÖ´ÐдúÂë¡£¸Ã·ì϶ӰÏìAndroid Oreo£¨8.0ºÍ8.1£©¡¢Pie£¨9£©£¬µ«ÎÞ·¨ÔÚAndroid 10ÉϽøÐÐÀûÓ㬽öÄÜ´¥·¢DoS¹¥»÷¡£
¶þ¡¢ºÍ̸¼ò½é
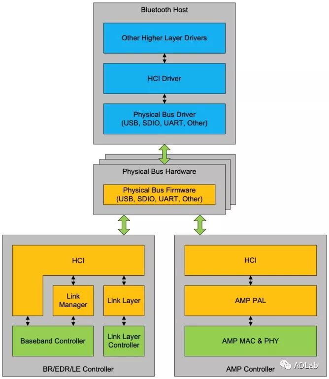
2.1 HCI
HCI ²ãλÓÚÀ¶ÑÀºÍ̸ջ¸ß²ãºÍ̸ºÍµÍ²ãºÍ̸֮¼ä£¬ÌṩÁ˶Իù´ø½ÚÔìÆ÷ºÍÁ´Â·ÖÎÀíÆ÷µÄºÅÁîÒÔ¼°½Ó¼ûÀ¶ÑÀÓ²¼þµÄͳһ½Ó¿Ú²½Ö裬Æä½Ó¿ÚºÏÓÃÓÚBR/EDR½ÚÔìÆ÷¡¢BR/EDR/LE½ÚÔìÆ÷¡¢LE½ÚÔìÆ÷¡¢AMP½ÚÔìÆ÷£¬Óëµ×²ãµÄ½á¹¹¹ØÏµÈçÏÂͼ£º
Ö÷»úϵͳÉϵÄHCIÇý¶¯·¨Ê½ºÍ½ÚÔìÆ÷ÖеÄHCI²ãÖ®¼ä»á´æÔÚÖÐÑë²ã£¬ ÕâЩÖÐÑë²ã¼´ÊÇÖ÷»ú½ÚÔìÆ÷´«Êä²ã£¬ÕâЩ´«Êä²ãÊÇͨÃ÷µÄ£¬Ö»ÐèʵÏÖ´«ÊäÊý¾ÝµÄ¹¤×÷£¬²»ÓÃÃ÷ÏÔÊý¾ÝµÄ¾ßÌåÌåʽ¡£Á½¸öÀ¶ÑÀÉ豸µã¶ÔµãHCI²ãµÄ½»»¥¹ý³ÌÈçÏÂͼËùʾ£º
2.1.1 HCI°üÌåʽ
HCIͨ¹ý°üµÄ·½Ê½À´´«ËÍÊý¾Ý¡¢ºÅÁîºÍÊÂÎñµÄ£¬ËùÓÐÔÚÖ÷»úºÍÖ÷»ú½ÚÔìÆ÷Ö®¼äµÄͨѶ¶¼ÒÔ°üµÄ´ó¾Ö½øÐС£Ô̺¬Ã¿¸öºÅÁîµÄ·µ»Ø²ÎÊý¶¼Í¨¹ýÌØ¶¨µÄÊÂÎñ°üÀ´´«Êä¡£HCIº±¼û¾Ý¡¢ºÅÁîºÍÊÂÎñÈýÖÖÀàÐ͵İü¡£ºÅÁî°üCOMMAND£¨0x01£©Ö»ÄÜ´ÓÖ÷»ú·¢ÍùÖ÷»ú½ÚÔìÆ÷£¬ÆäÖÐÊý¾Ý°üÊÇË«ÏòµÄ£¬·ÖΪÁ½ÀࣺACL£¨0x02£©¡¢SCO£¨0x03£©£¬¶øÊÂÎñ°üEVENT£¨0x04£©Ê¼ÖÕÊÇÖ÷»ú½ÚÔìÆ÷·¢ÏòÖ÷»úµÄ¡£Ö÷»ú·¢³öµÄ´óÎÞÊýºÅÁî°ü³ÇÊд¥·¢Ö÷»ú½ÚÔìÆ÷²úÉúÏàÓ¦µÄÊÂÎñ°ü×÷ΪÏìÓ¦£¬ÔÚ´«Êä¹ý³ÌÖлáÓÐÒ»¸ö¾ä±ú£¬ÓÃÓÚ¼ø±ðÖ÷»úÖ®¼äµÄÂ߼ͨ·ºÍ½ÚÔìÆ÷£¬¹²ÓÐÈýÖÖÀàÐ͵ľä±ú£ºÏνӾä±ú¡¢Âß¼Á´Â·¾ä±úºÍÎïÀíÁ´Â·¾ä±ú¡£
ƾ¾Ý±ØÒª£¬ÕâÀïÖ»½éÉÜACLÊý¾Ý°üÌåʽ£¬ACL Êý¾ÝÓÃÓÚÖ÷»úºÍ½ÚÔìÆ÷Ö®¼äµÄ·Çͬ²½Êý¾Ý»¥»»£¬Èç²¥·ÅÒôÀÖÊý¾ÝµÄÊý¾Ý°ü£¬ÌåʽÈçÏÂͼ£º
ÿ¸ö×ֶεÄ×¢Ã÷ÈçÏÂËùʾ£º
|
×Ö¶Î |
×¢Ã÷ |
|
Handle |
Connection_HandleÓÃÓÚÔÚÖ÷½ÚÔìÆ÷ÉÏ´«ÊäÊý¾Ý°ü»ò¶Î¡£ |
|
PB Flag |
°üÌìǵºÍÊÊÓ¦ÁìÓò¡£ |
|
BC Flag |
¹ã²¥±êÖ¾¡£ |
|
Data Total Length |
ÒÔ°Ëλλ×éΪµ¥ÔªµÄÊý¾Ý³¤¶È£¬Ô̺¬¸ß²ãºÍ̸data¡£ |
ÆäÖУ¬PB FlagµÄÃèÊöÈçÏ£º
ÉèÖÃΪ 00'b µÄʱ³½£¬´ú±í Host -> Contoller µÄ L2CAP µÄÊ×°ü¡£ÉèÖÃΪ 01¡¯b µÄʱ³½£¬´ú±í Host -> Contoller »òÕß Contoller -> Host µÄ L2CAP µÄÐø°ü£¨ÖÐÑëµÄ£©¡£ÉèÖÃΪ 10'b µÄʱ³½£¬´ú±í Contoller -> Host µÄ L2CAP µÄÊ×°ü¡£
2.1.2 ·Ö¶Î£¨Fragmentation£©ºÍ³Á×飨Reassembly £©
·Ö¶ÎÊǽ«PDU·Ö»¯³É½ÏÓ׵IJ¿ÃÅ£¬ÒÔ±ã´ÓL2CAP´«µÝµ½½ÏµÍ²ã¡£³Á×éÊÇÆ¾¾Ý´Ó»ù²ã´«µÝÀ´µÄƬ¶Î³Á×éPDUµÄ¹ý³Ì¡£·Ö¶ÎºÍ³Á×éÄܹ»ÀûÓÃÓÚÈκÎL2CAP PDU¡£
2.2 L2CAPÊý¾Ý°üÌåʽ
L2CAPÊÇ»ùÓÚ·Ö×éµÄ£¬µ«Ò²×ñÑÐÅ·´«ÊäµÄͨѶģÐÍ¡£L2CAPÖ§³ÖµÄÐÅ·ÓÐÁ½ÖÖ£ºÃæÏòÏνӵÄÐÅ·ºÍÃæÏòÎÞÏνӵÄÐÅ·¡£ÔÚÃæÏòÏνӵÄÐÅ·ÖУ¬L2CAPÊý¾Ý°üµÄÌåʽÈçÏÂͼËùʾ¡£
Êý¾Ý°üÖÐÿ¸ö×ֶεÄ×¢Ã÷ÈçÏÂËùʾ£º
|
×Ö¶Î |
×¢Ã÷ |
|
Length |
2×Ö½Ú£¬°µÊ¾ÐÅÏ¢ÓÐЧ¸ºÔصĴóÓ×£¬²»Ô̺¬³¤¶ÈL2CAPÍ·¡£ |
|
Channel ID£¨CID£© |
2×Ö½Ú£¬ÓÃÓÚ±êʶÖ÷ÕÅÐÅ·µÄÖÕ¶Ë¡£Í¨Â·IDµÄÁìÓòÓëÔÚ·¢ËÍÊý¾Ý°üµÄÉ豸Óйء£ |
|
Information£¨Payload£© |
ÐÅÏ¢¸ºÔØ¡£³¤¶ÈΪ0µ½65535×Ö½Ú¡£ |
Èý¡¢·ì϶µÀÀí·ÖÎö
CVE-2020-0022·ì϶λÓÚHCI²ã£¬·ì϶²¹¶¡´úÂëλÓÚhci/src/packet_fragmenter.cc£¨ÒÔ8.1.0_r33ΪÀý£©ÖеÄreassemble_and_dispatch()º¯ÊýÖУ¬¸Ãº¯ÊýÊÇÓÃÓÚÊý¾Ý°ü·Ô쬵ijÁ×é¡£¶ÔÓÚ¹ý³¤µÄACLÊý¾Ý°ü±ØÒª½øÐаüµÄ³Á×é£¬ÖØÒªÊÇÆ¾¾ÝACL°üÖеÄPB Flag±ê־λ½øÐгÁ×飬ÈôÊǵ±Ç°ÊÇÕØÊ¼²¿ÃŲ¢ÇÒÊDz»ÆëÈ«µÄ£¬ÔòÌìÉúÒ»¸ö²¿ÃŰü£¨partial_packet£©·Åµ½mapÀµÈÏ´ÎÊÕµ½ËüµÄºóÐø²¿ÃŽøÐÐ×é×°£¬×é×°½áÊøºó¾Í·Ö·¢³öÈ¥¡£¾ßÌå·ÖÎöreassemble_and_dispatch()º¯ÊýÈçÏ£º
Ê×ÏÈ£¬´¦ÖõÚÒ»¸öpacket£¬´úÂë127Ðе½129ÐУ¬±ðÀë¶ÁÈ¡handle¡¢acl_lengthºÍl2cap_length¡£handleΪ±¾´ÎÁ´Â·µÄConnection_Handle¡£Æ¾¾ÝǰÎÄÊý¾Ý°üÌåʽµÄ½éÉÜ£¬acl_lengthΪData Total Length£¬¸ÃdataÊý¾ÝÓòÖдæ·Å×ÅL2CAPÊý¾Ý°ü·Ô쬣¨Ò²¿ÉÄÜÊÇÒ»¸öÆëÈ«µÄL2CAPÊý¾Ý°ü£©¡£¶øºó£¬Ö±½Ó¶ÁÈ¡dataÖÐL2CAP Length£¬¸Ãl2cap_lengthÊÇÒ»¸öÆëÈ«µÄL2CAPÊý¾Ý°üÖÐpayloadµÄ³¤¶È¡£ÐÐ131£¬Ð£Ñépacket°ü³¤¶ÈÊÇ·ñÕý³£¡£ÐÐ133£¬Í¨¹ýhandle»ñÈ¡boundary_flag£¬¼´ÊÇPB Flag¡£
ÐÐ136£¬ÅжÏboundary_flagÊÇ·ñΪ2£¬¶þ½øÔ찵ʾΪ10¡¯b£¬¼´Åжϵ±Ç°packetÊÇ·ñΪ Contoller -> Host µÄ L2CAP µÄÊ×°ü£¬ÈôÊÇÊÇ£¬½øÈëifÓï¾ä¡£ÐÐ137µ½ÐÐ147£¬Åжϵ±Ç°packetÊÇ·ñÒѾ±»´¦Ö㬱£Õϱ¾´Î´¦ÖõÄpacket¶¼ÊÇ×îеġ£ÐÐ149µ½ÐÐ154£¬ÅжÏL2CAPÊý¾Ý°ü³¤¶ÈÊÇ·ñÕý³££¬²»Õý³£Ö±½Ó±¨´í·µ»Ø¡£
½ÓÏÂÀ´£¬ÐÐ156µ½ÐÐ157£¬ÍÆËãfull_length£¬ÆäÖÐÔ̺¬Ò»¸öÆëÈ«µÄL2CAPÊý¾Ý°üÖеÄpayloadµÄ³¤¶È£¬Ò»¸öL2CAPÍ·²¿³¤¶ÈºÍÒ»¸öHCIÍ·²¿³¤¶È¡£ÐÐ161µ½ÐÐ168£¬ÅжÏfull_lengthÊÇ·ñ³¬¹ýBT_DEFAULT_BUFFER_SIZE£¬ÈôÊdz¬¹ýÖ±½Ó±¨´í·µ»Ø¡£ÐÐ170µ½ÐÐ178£¬Åжϵ±Ç°Í·°üpacketÊÇ·ñ»¹ÓÐÐø°ü£¬ÈôÊÇûÓÐÐø°üÖ±½ÓŲÓÃcallbacks->reassembled´¦Öõ±Ç°packet²¢·µ»Ø¡£
ÈôÊǵ±Ç°Í·°üpacketºóÃæ»¹ÓÐÐø°ü£¬ÄÇ¾ÍÆðÍ·³ÁзÖÅäÒ»¿éеÄÄÚ´æÓÃÓÚpacketÖÐÊý¾Ý°ü³Á×é¡£ÐÐ180µ½184£¬·ÖÅä²¢ÉèÖÃpartial_packet£¬½«partial_packet->lenÉèÖÃΪfull_length£¬½«partial_packet->offsetÉèÖÃΪpacket->len¼´µ±Ç°Í·°üpacket->dataµÄ³¤¶È¡£ÐÐ186£¬Å²ÓÃmemcpy£¬½«Í·°üpacketÖÐHCIÊý¾Ý°üÕûÌ忽±´µ½partial_packetÖС£ÐÐ189µ½ÐÐ191£¬ÏÈÕÒµ½HCIÊý¾Ý°üÍ·²¿£¬²¢Ìø¹ýhandle£¬¸üÐÂacl_lengthΪһ¸öÆëÈ«µÄL2CAPÊý¾Ý°ü³¤¶È¡£ÐÐ193£¬½«partial_packet´æ·Åµ½ÈÝÆ÷ÖС£ÐÐ196£¬¿ªÊ͵±Ç°Í·°üpacket£¬°µÊ¾ÒѾ´¦ÖÃÍêµÚÒ»¸öpacket£¬²»ÔÙ±ØÒªËüÁË¡£ÐÐ197£¬elseÓï¾äÆðÍ·´¦ÖúóÐøpacket£¬¼´boundary_flag²»µÅ×Ú2µÄpacket¡£
ÐÐ198µ½ÐÐ205£¬Ê×ÏÈͨ¹ýhandleÅжϵ±Ç°ºóÐøpacketÊÇ·ñÊôÓÚ±¾´ÎÁ´Â·µÄ£¬ÈôÊDz»ÊôÓÚ£¬Ö±½Ó·µ»Ø¡£ÐÐ206£¬»ñȡǰһÂÖÌìÉúµÄpartial_packet¡£ÐÐ208£¬½«µ±Ç°ºóÐøpacket->offset¸³ÖµÎªHCI_ACL_PREAMBLE_SIZE¼´4×Ö½Ú£¬´Ëʱpacket->offsetÖ¸ÏòHCI°üÖеÄdataÓò£¬ÀïÃæ´æ·Å×ÅL2CAPÊý¾Ý°ü·Ô쬡£ÐÐ209ºÍÐÐ210£¬ÍÆËãprojected_offset£¬projected_offsetΪpartial_packet->offsetÓë±¾´ÎL2CAPÊý¾Ý°ü·Ô쬵ij¤¶ÈÖ®ºÍ¡£
ÐÐ211ºÍÐÐ219£¬ÅжÏprojected_offsetÊÇ·ñ´óÓÚpartial_packet->len,¼´ÅжÏprojected_offsetÊÇ·ñ´óÓÚfull_length¡£ÈôÊÇ´óÓÚ£¬ÔòÅú¸Äpacket->lenΪpartial_packet->len¼õÈ¥partial_packet->offset£¬¼´packet->lenΪpartial_packetÔü×Ò¿Õ¼äµÄ³¤¶È¡£¶øºó£¬½«projected_offsetÉèÖÃΪpartial_packet->len¡£¾ßÌåÊý¾Ý°ü³Á×éÈçÏÂͼËùʾ£º
½¨¸ÄºÃÏÖʵҪ¿½±´µÄ³¤¶Èºó£¬ÐÐ221£¬Å²ÓÃmemcpy½øÐп½±´£¬·ì϶µãµ½ÁË,µÚÒ»¸ö²ÎÊýΪpartial_packet->data + partial_packet->offset,Ö÷ÕŵØÖ·ÊÇÕýÈ·µÄ£¬µÚ¶þ¸ö²ÎÊýΪpacket->data + packet->offset£¬Ô´µØÖ·Ò²ÊÇÕýÈ·µÄ£¬µÚÈý¸ö²ÎÊýÊÇÒª¿½±´µÄ³¤¶ÈlenΪpacket->len - packet->offset£¬Õâ¸öÖµÊÇÓÐÎÊÌâµÄ£¬·ÖÁ½ÖÖÇé¿ö¡£µÚÒ»ÖÖÇé¿öÊÇprojected_offsetÓ×ÓÚpartial_packet->len£¬packet->len - packet->offsetΪL2CAPÊý¾Ý°üƬ¶Î×ܳ¤¶È£¬²¢ÇÒÊǸöÕýÊý¡£µÚ¶þÖÖÊÇÐÐ211µÄÇé¿ö£¬packet->lenÒѾ±»½¨×ÔУ¬²»±ØÒªÔÙÒ»´Îpacket->len - packet->offsetµÄ²Ù×÷£¬ÈôÊÇpartial_packetÔü×ҿռ䳤¶ÈÓ×ÓÚ4×Ö½Ú£¬ÄÇpacket->len - packet->offset ÊÇÓ×ÓÚÁãµÄ£¬ÊÇÒ»¸ö¸ºÊý¡£ÓÉÓÚmemcpy()º¯ÊýµÚÈý¸ö²ÎÊýÀàÐÍÊÇÒ»¸öÎÞ·ûºÅÕûÐÍÀàÐÍ£¬Òò¶øÕûÊýÒç³öµ¼Ö¶ÑÒç³ö¡£·ì϶²¹¶¡ÈçÏ£º
Äܹ»¿´µ½£¬²¹¶¡´úÂëÖн«packet->len¼ÓÉÏÁËÒ»¸öpacket->offset£¬ÓÃÓÚºóÃæµÖÏû¼õpacket->offsetµÄ²Ù×÷¡£
ËÄ¡¢Ó°Ïì°æ±¾
Android Oreo£¨8.0ºÍ8.1£©
Android Pie£¨9£©
Android 10
Îå¡¢°²È«½¨Òé
¾¡¿ì¸üÐÂ×îеÄAndroid°²È«²¹¶¡
½öÔÚ¾ø¶Ô±ØÒªÊ±ÆôÓÃÀ¶ÑÀ
ά³ÖÀ¶ÑÀÉ豸²»³É·¢ÏÖ
²Î¿¼ÐÅÏ¢£º
1.https://insinuator.net/2020/02/critical-bluetooth-vulnerability-in-android-cve-2020-0022/
2.https://akhozo.blogspot.com/2020/02/critical-android-bluetooth-flaw-cve.html?spref=tw
3.https://android.googlesource.com/platform/system/bt/+/3cb7149d8fed2d7d77ceaa95bf845224c4db3baf%5E%21/#F0
4.https://source.android.com/security/bulletin/2020-02-01.html
5.http://androidxref.com/8.1.0_r33/xref/system/bt/hci/src/packet_fragmenter.cc
6.Bluetooth_Core_v4.2À¶ÑÀ¹Ù·½Îĵµ


¾©¹«Íø°²±¸11010802024551ºÅ